loading

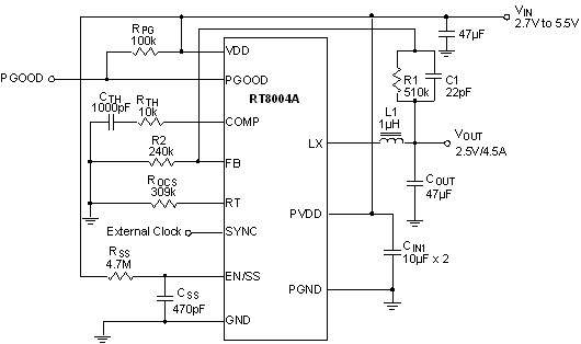
The RT8004A is a high efficiency synchronous, step-down DC/DC converter. With an input voltage range is from 2.7V to 5.5V, it can provide adjustable regulated output voltage from 0.8V to 5V while delivering up to 4.5A of output current.

The internal power switch with 75mΩ on-resistance increases efficiency and eliminates the need for an external Schottky diode. Switching frequency is either set by an external resistor or synchronized to an external clock. 100% duty cycle provides low dropout operation, hence extending battery life in portable systems. External compensation allows the transient response to be optimized over a wide range of loads and output capacitors.

The RT8004A operates in Forced Continuous Mode which reduces noise and RF interference. 100% duty cycle in Low Dropout Operation further maximizes battery life.

Applications

  • Portable Instruments
  • Battery-Powered Equipment
  • Notebook Computers
  • Distributed Power Systems
  • IP Phones
  • Digital Cameras
Key Spec.
RT8004A
Status NRND
Vin (min) (V) 2.7
Vin (max) (V) 5.5
Number of Outputs 1
Vout (min) (V) 0.8
Vout (max) (V) 5
Output Adj. Method Resistor
Iout (max) (A) 4.5
Current Limit (typ) (A) 5.5
Freq (typ) (kHz) 1000
Freq (min) (kHz) 300
Freq (max) (kHz) 4000
Ext Sync Yes
Ron_HS (typ) (mOhm) 75
Ron_LS (typ) (mOhm) 69
Iq (typ) (mA) 0.1
Features 100% Duty Cycle;Adjustable Frequency;Adjustable Soft-Start;Current Mode Control;Enable Input;External Synchronization;OCP;OTP;Power Good;Selectable (PSM or PWM);Stable with Ceramic Capacitor;UVP
Package Type VQFN4x4-16;TSSOP-16(PP)
Outline Dimension, Footprint, Drawing Download
Features
  • High Efficiency : Up to 95%
  • Low Quiescent Current : 100μA
  • Low RDS(ON) Internal Switches : 75mΩ
  • Programmable Frequency : 300kHz to 4MHz
  • No Schottky Diode Required
  • 0.8V Reference Allows Low Output Voltage
  • Low Dropout Operation : 100% Duty Cycle
  • Synchronizable Switching Frequency
  • Power Good Output Voltage Monitor
  • Over Temperature Protection
  • RoHS Compliant and 100% Lead (Pb)-Free
Reference Design
TitleLast UpdateDownload
Richtek Load Transient Tool2022/07/25
TOP