This website stores cookies on your computer. These cookies are used to collect information about how you interact with our website and allow us to remember you. We use this information in order to improve and customize your browsing experience and for analytics and metrics about our visitors both on this website and other media. To find out more about the cookies we use, see our Cookie Statement. If you decline, your information won’t be tracked when you visit this website. A single cookie will be used in your browser to remember your preference not to be tracked. Find out more here.
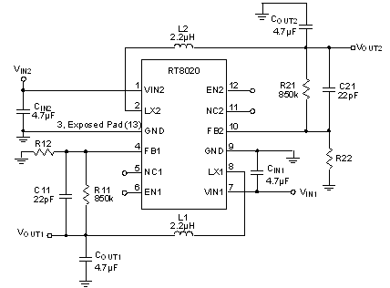
The RT8020 is a dual high-efficiency Pulse-Width-Modulated (PWM) step-down DC/DC converter. It is capable of delivering 1A output current over a wide input voltage range from 2.5V to 5.5V, the RT8020 is ideally suited for portable electronic devices that are powered from 1-cell Li-ion battery or from other power sources within the range such as cellular phones, PDAs and other hand-held devices. Two operational modes are available : PWM/Low-Dropout auto-switch and shutdown modes. Internal synchronous rectifier with low RDS(ON) dramatically reduces conduction loss at PWM mode. No external Schottky diode is required in practical application. The RT8020 enters Low-Dropout mode when normal PWM cannot provide regulated output voltage by continuously turning on the upper PMOS. The RT8020 enter shutdown mode and consumes less than 0.1μA when EN pin is pulled low. The switching ripple is easily smoothed-out by small package filtering elements due to a fixed operation frequency of 1.5MHz. This along with small WDFN-12L 3x3 package provides small PCB area application. Other features include soft start, lower internal reference voltage with 2% accuracy, over temperature protection, and over current protection.
2.5V to 5.5V Input Range
Adjustable Output From 0.6V to VIN
1.2V, 1.3V, 1.8V, 2.5V and 3.3V Fixed/ Adjustable Output Voltage
1A Output Current
95% Efficiency
No Schottky Diode Required
50μA Quiescent Current per Channel
1.5MHz Fixed Frequency PWM Operation
Small 12-Lead WDFN Package
RoHS Compliant and 100% Lead (Pb)-Free
Subscribe to receive the latest product news. (Login required)
.
Please check your email box and click validation url.