RT8278

2A, 24V, 3MHz 降压型 DC/DC 转换器

RT8278
New

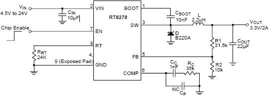
RT8278为允许高电压输入的降压型 DC/DC 转换器,可输入电压范围4.5V至24V,输出电流可至2A,其电流模式的操作提供快速的瞬时响应与简易的回路稳定架构。RT8278提供了逐周期形式的限流机制与热关断保护功能。操作于关机模式时,只有25μA的低电流消耗。RT8278采用SOP-8 (裸露焊盘)的封装规格。

应用

  • DSL Modem for ADSL2+ Standard
  • Distributed Power Systems
  • Pre-Regulator for Linear Regulators

主要规格

RT8278
Status NRND
Vin (min) (V) 4.5
Vin (max) (V) 24
Number of Outputs 1
Vout (min) (V) 0.8
Vout (max) (V) 15
Output Adj. Method Resistor
Iout (max) (A) 2
Current Limit (typ) (A) 3
Freq (typ) (kHz) 2200
Freq (min) (kHz) 220
Freq (max) (kHz) 3000
Ext Sync No
Ron_HS (typ) (mOhm) 180
Iq (typ) (mA) 0.8
Features Adjustable Frequency;Current Mode Control;Cycle-by-Cycle Current Limit;Enable Input;Force PWM;OCP;OTP;Stable with Ceramic Capacitor;UVP
Package Type PSOP-8

关键特性

  • 输入电压范围 : 4.5V 至 24V

  • 可调输出电压范围 : 0.8V 至 15V

  • 2A 输出电流

  • 25μA 的低停机电流

  • 操作频率于2.2Mhz时,效率高达 90%

  • 可操作频率范围: 220kHz至3MHz

  • 内建的缓启动

  • 可采用低ESR的陶瓷电容做为输出电容

  • 热关断保护

  • 逐周期的电流限制机制

  • 符合RoHS规范与无卤特性