This website stores cookies on your computer. These cookies are used to collect information about how you interact with our website and allow us to remember you. We use this information in order to improve and customize your browsing experience and for analytics and metrics about our visitors both on this website and other media. To find out more about the cookies we use, see our Cookie Statement. If you decline, your information won’t be tracked when you visit this website. A single cookie will be used in your browser to remember your preference not to be tracked. Find out more here.
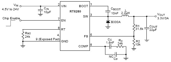
The RT8280 is a high voltage buck converter that can support an input voltage range from 4.5V to 24V with output current up to 3A. Current mode operation provides fast transient response and eases loop stabilization.The chip provides protection functions such as cycle-by-cycle current limiting and thermal shutdown protection. In shutdown mode, the regulator only draws 25μA of supply current. The RT8280 is available in a SOP-8 (Exposed Pad) package.
Wide Operating Input Range : 4.5V to 24V
Adjustable Output Voltage Range : 0.8V to 15V
Output Current up to 3A
25μA Low Shutdown Current
High Efficiency up to 90% at 2.2MHz
Programmable Frequency : 220kHz to 3MHz
Internal Soft-Start
Stable with Low ESR Output Ceramic Capacitors
Thermal Shutdown Protection
Cycle-By-Cycle Over Current Protection
RoHS Compliant and Halogen Free
Subscribe to receive the latest product news. (Login required)
.
Please check your email box and click validation url.