This website stores cookies on your computer. These cookies are used to collect information about how you interact with our website and allow us to remember you. We use this information in order to improve and customize your browsing experience and for analytics and metrics about our visitors both on this website and other media. To find out more about the cookies we use, see our Cookie Statement. If you decline, your information won’t be tracked when you visit this website. A single cookie will be used in your browser to remember your preference not to be tracked. Find out more here.
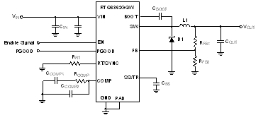
The RTQ6362 is a 2.5A, high-efficiency, peak current mode control asynchronous step-down converter. The device operates with input voltages from 4V to 60V. The device can program the output voltage between 0.8V to VIN. The low quiescent current design with the integrated low RDS(ON) of high-side MOSFET achieves high efficiency over the wide load range. The peak current mode control with simple external compensation allows the use of small inductors and results in fast transient response and good loop stability. The wide switching frequency of 100kHz to 2500kHz allows for efficiency and size optimization when selecting the output filter components. The ultra-low minimum on-time enables constant-frequency operation even at very high step-down ratios. For switching noise sensitive applications, it can be externally synchronized from 300kHz to 2200kHz. The RTQ6362 provides complete protection functions such as input under-voltage lockout, output under-voltage protection, output over-voltage protection, over-current protection, and thermal shutdown. Cycle-by-cycle current limit provides protection against shorted outputs, and soft-start eliminates input current surge during start-up. The RTQ6362 is available in WDFN-10SL 3x3 and SOP-8 (Exposed pad) packages.
Wide Input Voltage Range► 4.5V to 60V► 4V to 60V (Soft-start is finished)
Wide Output Voltage Range : 0.8V to VIN
0.8V ±1.5% Reference Accuracy
Peak Current Mode Control
Integrated 150mΩ High-Side MOSFET
Low Quiescent Current : 90μA
Low Shutdown Current : 1.3μA
Adjustable Switching : 100kHz to 2.5MHz
Synchronizable Switching : 300kHz to 2.2MHz
Power Saving Mode (PSM) at Light Load
Low Dropout at Light Loads with Integrated Boot Recharge FET
Externally Adjustable Soft-Start by Part Number Option
Power Good Indication by Part Number Option
Enable Control
Adjustable UVLO Voltage and Hysteresis
Built-In UVLO, UVP, OVP, OCP, OTP
Subscribe to receive the latest product news. (Login required)
.
Please check your email box and click validation url.