This website stores cookies on your computer. These cookies are used to collect information about how you interact with our website and allow us to remember you. We use this information in order to improve and customize your browsing experience and for analytics and metrics about our visitors both on this website and other media. To find out more about the cookies we use, see our Cookie Statement. If you decline, your information won’t be tracked when you visit this website. A single cookie will be used in your browser to remember your preference not to be tracked. Find out more here.
The RT4805 allows systems to take advantage of new battery chemistries that can supply significant energy when the battery voltage is lower than the required voltage for system power ICs. By combining built-in power transistors, synchronous rectification, and low supply current; this IC provides a compact solution for systems using advanced Li-Ion battery chemistries. The RT4805 is a boost regulator designed to provide a minimum output voltage from a single-cell Li-Ion battery, even when the battery voltage is below system minimum. In boost mode, output voltage regulation is guaranteed to a maximum load current of 2A. Quiescent current in Shutdown Mode is less than 1μA, which maximizes battery life. The regulator transitions smoothly between Bypass and normal Boost Mode. The device can be forced into Bypass Mode to reduce quiescent current. The RT4805 is available in the WL-CSP-16B 1.67x1.67 (BSC) package.
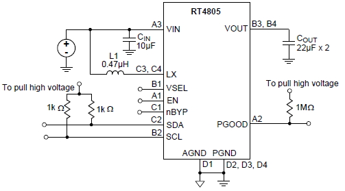
4 Few External Components: 0.47μH Inductor and 0603 Case Size Input and Output Capacitors
Input Voltage Range: 1.8V to 5V
Output Range from 2.85V to 4.4V► VSEL = L 3.2V► VSEL = H 3.4V
Maximum Continuous Load Current: 2A at VIN > 2.65V Boosting VOUT to 3.35V
Up to 96% Efficient
True Bypass Operation when VIN > Target VOUT
Internal Synchronous Rectifier
True Load Disconnect when Shut Down
Forced Bypass Mode
VSEL Control to Optimize Target VOUT
Short-Circuit Protection
I2C Controlled Interface
Ultra low Operating Quiescent Current
Small WL-CSP 16B Package
Subscribe to receive the latest product news. (Login required)
.
Please check your email box and click validation url.