This website stores cookies on your computer. These cookies are used to collect information about how you interact with our website and allow us to remember you. We use this information in order to improve and customize your browsing experience and for analytics and metrics about our visitors both on this website and other media. To find out more about the cookies we use, see our Cookie Statement. If you decline, your information won’t be tracked when you visit this website. A single cookie will be used in your browser to remember your preference not to be tracked. Find out more here.
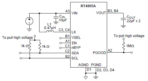
RT4805A允許系統利用新電池化學作用,當電池電壓低於系統能源IC所需之電壓時,可提供顯著能源。藉由結合內置功率電晶體,同步整流和低電源電流,該IC採用先進的鋰電子電池化學系統作為一個簡便的解決方案。RT4805A是一個升壓調節器,設計於從單節鋰電池提供最小輸出電壓,即使電池電壓低於系統最小值。在升壓模式中,輸出電壓調節是保證2A的最大負載電流。在關機模式下的靜態電流小於1μA,從而最大程度地延長電池壽命。調節器在旁路和正常升壓模式中順利轉換,該裝置可強制進入旁路模式,以減少靜態電流。RT4805A支援WL-CSP-16B 1.67x1.67 (BSC)封裝。
4少量外部元件 : 0.47μH電感和0603尺寸輸入及輸出電容
輸入電壓範圍 : 1.8V~5V
輸出電壓範圍 : 2.85V~4.4V►VSEL = L 3.6V►VSEL = H 3.7V
最大連續負載電流 : 2A@VIN > 2.65V,升壓VOUT至3.35V
效率高達96%
當VIN > 目標VOUT,確實執行旁路操作
內部同步整流
關機時確實斷開負載連接
強制旁路模式
VSEL控制優化目標VOUT
短路保護
I2C控制介面
超低工作靜態電流
WL-CSP 16B 小封裝
訂閱接收最新產品訊息 (請先登入)
.
Please check your email box and click validation url.