This website stores cookies on your computer. These cookies are used to collect information about how you interact with our website and allow us to remember you. We use this information in order to improve and customize your browsing experience and for analytics and metrics about our visitors both on this website and other media. To find out more about the cookies we use, see our Cookie Statement. If you decline, your information won’t be tracked when you visit this website. A single cookie will be used in your browser to remember your preference not to be tracked. Find out more here.
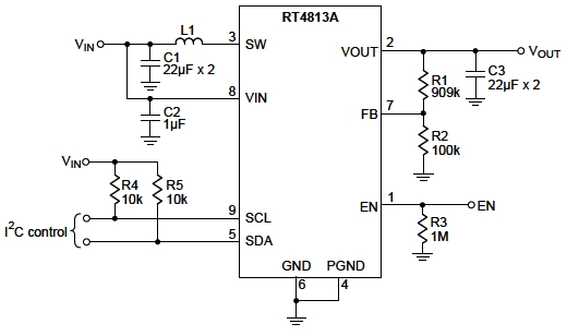
RT4813A允许系统使用新的化学组成的电池,当电池电压低于系统电源IC所需的电压时,可以提供显着的能量。通过结合内置的功率晶体管,同步整流和低电源电流,此IC提供了采用锂离子电池系统一个完整的解决方案。RT4813A是一个升压稳压器,设计用于从单节锂离子电池提供最小输出电压的应用,即使电池电压低于系统的最小需求电压。在升压模式中,输出电压调节保证最小负载电流为2.5A。在关断模式下的静态电流小于1μA,从而最大程度地延长电池寿命。
CMCOT架构,当VIN接近VOUT电压时,输出涟波很小
单节锂离子电池操作电压范围:1.8V~5.5V
可调输出电压:1.8V~5.5V
节能模式(PSM)
效率高达96%
输入过电流限制
输入/输出过电压保护
平均输出电流限制可调范围:3250mA~2500mA
内置补偿电路
输出放电
输出短路保护
关机状态下与负载的连接断开
订阅接收最新产品讯息 (请先登入)
.
Please check your email box and click validation url.