This website stores cookies on your computer. These cookies are used to collect information about how you interact with our website and allow us to remember you. We use this information in order to improve and customize your browsing experience and for analytics and metrics about our visitors both on this website and other media. To find out more about the cookies we use, see our Cookie Statement. If you decline, your information won’t be tracked when you visit this website. A single cookie will be used in your browser to remember your preference not to be tracked. Find out more here.
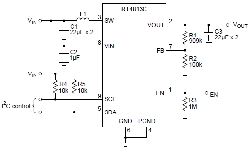
The RT4813C allows systems to take advantage of new battery chemistries that can supply significant energy when the battery voltage is lower than the required voltage for system power ICs. By combining built-in power transistors, synchronous rectification, and low supply current; this IC provides a compact solution for systems using advanced Li-Ion battery chemistries. The RT4813C is a boost regulator designed to provide a minimum output voltage from a single-cell Li-Ion battery, even when the battery voltage is below system minimum. In boost mode, output voltage regulation is guaranteed to a maximum load current of 3.1A. Quiescent current in Shutdown Mode is less than 1μA, which maximizes battery life.
CMCOT Topology and Small Output Ripple when VIN Close VOUT Voltage
Operates from a Single Li-ion Cell : 1.8V to 5.5V
Adjustable Output Voltage : 1.8V to 5.5V
PSM Operation
Up to 96% Efficiency
Input Over-Current Limit
Input / Output Over-Voltage Protection
Programmable Average Output Current Limit Range : 3100mA to 550mA
Internal Compensation
Output Discharge
Output Short Protection
True Load Disconnect
Subscribe to receive the latest product news. (Login required)
.
Please check your email box and click validation url.