loading

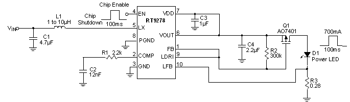
The RT9278 is a compact, high efficiency, synchronous step-up converter, it provides a power supply solution for products powered by either two-cell, three-cell Alkaline/NiMH or one-cell Li-Ion/Li-polymer battery.The RT9278 is boost converter with PWM control loop, provide up to 95% efficiency by using a synchronous rectifier. The maximum peak current in the internal switch is limited to up to 2A.It keeps the output voltage regulated when the input voltage exceeds the setting output voltage. The output voltage can be set by an external resister divider, or be fixed to reduce external components. It integrates a linear controller for linear regulator.RT9278 is available in VDFN-10L 3x3 package.

Applications

  • Digital Still Camera
  • Camera White LED Flash Light
  • PDAs
  • Portable Device
Key Spec.
RT9278
Status Last Time Buy 
Vin (min) (V) 1.5
Vin (max) (V) 5.5
Vout (min) (V) 2.4
Vout (max) (V) 5.5
Output Adj. Method Resistor
Iq (typ) (mA) 0.2
SW Current Limit (typ) (A) 2
Freq (typ) (kHz) 650
Ron (typ) (Ohm) 0.24
Features Enable Input;OCP;OVP
Package Type VDFN3x3-10
Outline Dimension, Footprint, Drawing Download
Features
  • 95% Efficiency Synchronous Boost Converter
  • High Supply Capability
  • 2A Current Limit
  • Input Voltage Range : 1.5V to 5.5V
  • 600kHz Fixed Switching Rate
  • Adjustable Output Voltage Options Up to 5.5V
  • Output Voltage Keep Regulated when Input Voltage
    Exceed Setting Output Voltage
  • 1μA Supply Current in Shutdown Mode
  • External Compensation Network
  • Build in Linear Controller for Linear Regulator
  • Over Temperature Protection
  • Small 10-Lead VDFN Package
  • RoHS Compliant and 100% Lead (Pb)-Free
Technical Documents
TitleItem TypeLast UpdateDownload
Richtek Featured Product Tree [Aug., 2023] Selection Guide2023/08/07
Part NumberPackage TypePackage Qty.DistributorStockBuy From Authorized Distributor
RT9278GQVVDFN3x3-101,500 Digikey 261 Last Time Buy
2026/06/30
1,500 Last Time Buy
2026/06/30
RT9278GQVVDFN3x3-102,500 Digikey 261 Last Time Buy
2026/06/30
1,500 Last Time Buy
2026/06/30
TOP