This website stores cookies on your computer. These cookies are used to collect information about how you interact with our website and allow us to remember you. We use this information in order to improve and customize your browsing experience and for analytics and metrics about our visitors both on this website and other media. To find out more about the cookies we use, see our Cookie Statement. If you decline, your information won’t be tracked when you visit this website. A single cookie will be used in your browser to remember your preference not to be tracked. Find out more here.
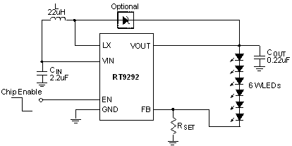
The RT9292 is a high frequency and high efficiency asynchronous boost converter for WLED driving application. It integrates a 28V MOSFET to support up to 6 White LEDs for panel backlighting and OLED power applications. Besides, an internal soft start function is integrated to reduce the inrush current. Moreover, the device operates with 1MHz fixed switching frequency for the use of small external components and better EMI performance. For lower voltage application, the IC provides a 26V over voltage protection function for using the low-cost and small output capacitors. The LED current is initially set by the external sense resistor (RSET), and the feedback voltage for the RT9292 series will be 104mV and 330mV respectively. The RT9292 is available in TSOT-23-6 and WDFN-8L 2x2 tiny packages to achieve best solution for PCB space and total BOM cost saving considerations.
VIN Operating Range : 2.5V to 5.5V
28V Internal Power N-MOSFET Switch
Wide Range PWM Dimming (200Hz to 200kHz)
Minimize the External Component Counts
Internal Soft Start
Internal Compensation
Under Voltage Protection
Over Voltage Protection
Over Temperature Protection
Internal Schottky Diode
Small TSOT-23-6 and 8-Lead WDFN Packages
RoHS Compliant and Halogen Free
Subscribe to receive the latest product news. (Login required)
.
Please check your email box and click validation url.