RT9293

升壓型 LED 定電流驅動控制器

RT9293
New

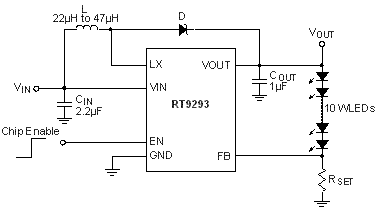
RT9293 是高頻、非同步的 Boost 轉換器,內部集成了支援多達10只 WLED 串聯的背光應用和 OLED 供電的 MOSFET ,還有內置的軟啟動功能以消除衝擊電流。IC 工作在 1MHz 的頻率下,容許使用小型的元器件,EMI 問題也得到了簡化。在應用安全方面,RT9293A 提供了 50V 的過壓保護,RT9293B 提供了50V/20V的過壓保護,容許根據需要選擇合適的小型輸出電容和盡可能低的耐壓等級。提供給 LED 的電流是由外部電流檢測電阻 RSET 所確定的。 RT9293 的可選封裝有 TSOT-23-6 和 WDFN-8L 2x2 ,為取得最佳的 PCB 空間和總體擁有成本之間的平衡提供了很好的支援。

應用

  • 手機
  • 數位相機
  • PDA 、智慧手機、MP3和OLED
  • 可擕式儀錶

主要規格

RT9293A RT9293B
Status NRND NRND
Vin (min) (V) 2.5 2.5
Vin (max) (V) 5.5 5.5
Vout (min) (V) 6 3
Vout (max) (V) 46 46
Output Adj. Method Resistor Resistor
Iq (typ) (mA) 0.4 0.4
SW Current Limit (typ) (A) 1.2 1.2
Freq (typ) (kHz) 1000 1000
Freq (min) (kHz) 750 750
Freq (max) (kHz) 1250 1250
Ron (typ) (Ohm) 0.7 0.7
Features Enable Input;Internal Compensation;OCP;OVP;Stable with Ceramic Capacitor;UVP Enable Input;Internal Compensation;OCP;OVP;Stable with Ceramic Capacitor;UVP
Package Type WDFN2x2-8;TSOT-26 WDFN2x2-8;TSOT-26

關鍵特性

  • VIN 輸入電壓範圍: 2.5V~5.5V

  • 內部集成了功率 MOSFET 開關

  • 外部元件極少

  • 內置軟啟動

  • 內置補償電路

  • 欠壓保護

  • 過壓保護

  • 過溫保護

  • 小型的 TSOT-23-6 封裝和8引腳 WDFN 封裝

  • 符合 RoHS 規範,不含鹵素

Datasheet