This website stores cookies on your computer. These cookies are used to collect information about how you interact with our website and allow us to remember you. We use this information in order to improve and customize your browsing experience and for analytics and metrics about our visitors both on this website and other media. To find out more about the cookies we use, see our Cookie Statement. If you decline, your information won’t be tracked when you visit this website. A single cookie will be used in your browser to remember your preference not to be tracked. Find out more here.
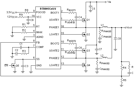
The RT8805C is the most compact dual-phase synchronous buck controller in the industry specifically designed for high power density applications. This part is capable of delivering up to 60A output current due to its embedded bootstrapped drivers that support 12V + 12V driving capability. The phase currents are sensed by innovative time sharing RDS(ON) current sensing technique for current balance and over current balance. Using one common GM amplifier to sense two phase currents eliminates offset and nonlinearity of the GM amplifier and yields good current balance. Other features include adjustable operation frequency from 50kHz to 1MHz, adjustable soft-start, PGOOD, external compensation, enable/shutdown for various application and performance consideration. The RT8805C comes to a tiny footprint package of VQFN-16L 3x3 and VQFN-24L 4x4 packages.
12V Power Supply Voltage
2 Phase Power Conversion
Embedded 12V Boot Strapped Driver
Precise Core Voltage Regulation
Low Side MOSFET RDS(ON) Current Sensing for Power Stage Current Balance
External Compensation
Adjustable Soft-Start
Adjustable Frequency and Typical at 300kHz Per Phase
Power Good Indication
Adjustable Over Current Protection
External Reference Voltage Tracking (RT8805CxQVA)
Small 16-Lead and 24-Lead VQFN Packages
RoHS Compliant and 100% Lead (Pb)-Free
Subscribe to receive the latest product news. (Login required)
.
Please check your email box and click validation url.