RT8807B

兩相同步降壓型 DC/DC PWM 控制器

RT8807B
New

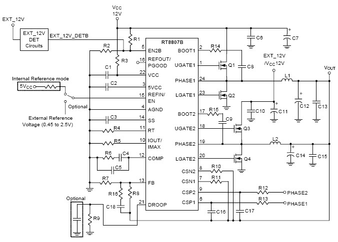
RT8807B 是用於高性能顯卡和電腦應用的兩相同步 Buck 架構 PWM 控制器,它採用了電壓模式 PWM 控制架構,集成了兩組 5V MOSFET 驅動器和自舉二極體,具有輸出電流監控能力和各種保護功能,使用了 V/WQFN-24L 4x4 封裝。它使用無損耗的 DCR 電流檢測技術進行電感電流檢測,以此進行電流平衡和過流保護工作。它採用參考電壓跟蹤模式進行操作,因而其參考電壓是可調的,並可跟蹤外部輸入的參考電壓。此外,它還具有輸出電流指示、可調工作頻率、可調軟啟動、電源準備好、外部補償和使能/關機等功能。

應用

  • Middle to High End GPU Core Power
  • High End Desktop PC Memory Core Power
  • Low Voltage, High Current DC / DC Converter
  • Voltage Regulator Modules

主要規格

RT8807B
Status NRND
Recommended Alternative  RT8810
Vin (min) (V) 10.8
Vin (max) (V) 13.2
Vout (min) (V) 0.45
Vout (max) (V) 2.5
Number of Phases 2
Accuracy (Vout>=1V) (+/- %) 1.5
Freq Adj Yes
Freq (typ) (kHz) 500
Vcc (typ) (V) 12
Features Adjustable Frequency;Adjustable Soft-Start;Built-in Bootstrap Switch;DCR Current Sense;Droop Control;OCP;OVP;Power Good;SCP;UVP;Voltage Mode Control
Package Type WQFN4x4-24

關鍵特性

  • 12V 單輸入,兩相電源轉換

  • 內置 5V 上橋柵極驅動器和 12V 下橋柵極驅動器

  • 內建 5V 穩壓輸出

  • 精確的內核電壓調節器

  • 電感電流 DCR 檢測技術

  • 外部可程式設計電壓下降控制技術

  • 使能控制支援外部關機

  • 可調工作頻率

  • 可調軟啟動

  • 電源準備好和輸出電流指示輸出

  • 可調過流保護

  • 過壓保護

  • 欠壓保護

  • 過溫保護

  • 符合 RoHS 規範,不含鹵素