RT9258

Two Phases Synchronous Buck PWM Controller

RT9258
New

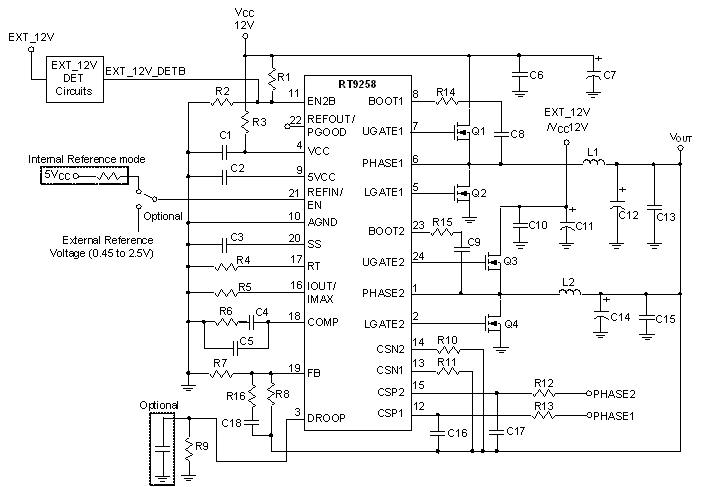
The RT9258 is a two phases synchronous Buck PWM controller with integrated drivers which is optimized for high-performance graphic microprocessor and computer applications. The IC integrates a voltage mode PWM controller, two 5V MOSFET drivers with internal bootstrap diodes, as well as output current monitoring and protection functions into a WQFN-24L 4x4 package. The inductor currents are sensed by lossless DCR current sensing technique for current balance and over current protection. The RT9258 also features a reference tracking mode operation in which the feedback voltage is regulated and tracks external input reference voltage. Other features include output current indication, adjustable operating frequency, adjustable soft-start, power good, external compensation, and enable/shutdown functions.

Applications

  • Middle to High End GPU Core Power
  • High End Desktop PC Memory Core Power
  • Low Voltage, High Current DC / DC Converter
  • Voltage Regulator Modules

Key Spec.

RT9258
Status EOL
Recommended Alternative  RT8816A
Vin (min) (V) 10.8
Vin (max) (V) 13.2
Vout (min) (V) 0.45
Vout (max) (V) 2.5
Number of Phases 2
Accuracy (Vout>=1V) (+/- %) 1.5
Freq Adj Yes
Freq (typ) (kHz) 500
Vcc (typ) (V) 12
Features Adjustable Frequency;Adjustable Soft-Start;Built-in Bootstrap Switch;DCR Current Sense;Droop Control;Enable Input;Fast Transient Response;OCP;OVP;Power Good;SCP;UVP;Voltage Mode Control
Package Type WQFN4x4-24

Features

  • Two-Phase Power Conversion with Single 12V Power Supply

  • Embedded 5V Upper Gate Driver and 12V Lower Gate Driver

  • Internal Regulated 5V Output

  • Precise Core Voltage Regulation

  • Selectable Internal / External Reference

  • Differential Inductor DCR Current Sense

  • External Programmable Voltage Droop Control

  • Enable Control for External Shutdown

  • Adjustable Operating Frequency

  • Adjustable Soft Start

  • Power Good and Output Current Indication

  • Adjustable Over Current Protection

  • Over Voltage Protection

  • Under Voltage Protection

  • Over Temperature Protection

  • RoHS Compliant and Halogen Free