This website stores cookies on your computer. These cookies are used to collect information about how you interact with our website and allow us to remember you. We use this information in order to improve and customize your browsing experience and for analytics and metrics about our visitors both on this website and other media. To find out more about the cookies we use, see our Cookie Statement. If you decline, your information won’t be tracked when you visit this website. A single cookie will be used in your browser to remember your preference not to be tracked. Find out more here.
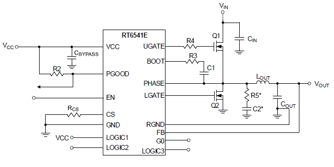
The RT6541E PWM controller provides high efficiency, excellent transient response, and high DC output accuracy needed for stepping down high voltage batteries to generate low voltage CPU core.The RT6541E supports on-chip voltage programming function between 0.78V and 0.95V by controlling G0 digital inputs.The constant-on-time PWM control scheme handles wide input/output voltage ratios with ease and provides 100ns "instant-on" response to load transients while maintaining a relatively constant switching frequency. The RT6541E achieves high efficiency at a reduced cost by eliminating the current-sense resistor found in traditional current-mode PWMs. Efficiency is further enhanced by its ability to drive very large synchronous rectifier MOSFETs and enter diode emulation mode at light load condition. The buck conversion allows this device to directly step down high voltage batteries at the highest possible efficiency. The RT6541E is available in a WDFN-14L 3x2 package.
Built-in 1% Reference Voltage
1-Bit Programmable Output Voltage with Integrated Transition Support
4700ppm/ºC Programmable Current Limit by Low- Side RDS(ON) Sensing
3V to 26V Battery Input Range
Internal Voltage Ramp Soft-Start Control
Drives Large Synchronous Rectifier FETs
Integrated Boost Switch
Over/Undervoltage Protection
Thermal Shutdown
Power Good Indicator
RoHS Compliant and Halogen Free
Tiny 14-Lead WDFN Package
Subscribe to receive the latest product news. (Login required)
.
Please check your email box and click validation url.