RT8108

5V to 12V Single Synchronous Buck PWM Controller

RT8108
New

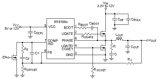
The RT8108 series are single-phase synchronous buck PWM DC/DC controllers designed to drive two N-MOSFETs. They provide a highly accurate, programmable output voltage precisely regulated to low voltage requirement with an internal 0.6V or 0.8V reference. The RT8108 series use a single feedback loop voltage mode PWM control for fast transient response. The high driving capability makes it suitable for large output current applications. An oscillator with fixed frequency 200kHz / 300kHz / 500kHz reduces the component size of the external inductor and capacitor for saving PCB board area and cost.

The RT8108 series integrate complete protection functions such as OCP, OVP and OTP UVP into SOP-8 and SOP-8 (Exposed Pad) surface mount packages.

Applications

  • Mother Boards and Desktop Servers
  • Graphic Cards
  • Switching Power Supply
  • Generic DC/DC Power Regulator

Key Spec.

RT8108A RT8108B RT8108C RT8108D RT8108E RT8108F
Status Active Active Active Active Active Active
Recommended Alternative  RT8120E/RT8120F RT8120E/RT8120F RT8120E/RT8120F RT8120E/RT8120F RT8120E/RT8120F RT8120E/RT8120F
Vs (typ) (V) 12 12 12 12 12 12
Vin (min) (V) 3.3 3.3 3.3 3.3 3.3 3.3
Vin (max) (V) 12 12 12 12 12 12
Vout (min) (V) 0.6 0.6 0.6 0.6 0.6 0.6
Vout (max) (V) 5 5 5 5 5 5
Output Adj. Method Resistor Resistor Resistor Resistor Resistor Resistor
Accuracy (+/- %) 1 1 1 1 1 1
Freq (typ) (kHz) 300 300 200 200 500 500
Iq (typ) (mA) 2.5 2.5 2.5 2.5 2.5 2.5
Ext Sync No No No No No No
Features Built-in Bootstrap Switch;Force PWM;OCP;OVP;SCP;UVP;Voltage Mode Control Built-in Bootstrap Switch;Force PWM;OCP;OVP;SCP;UVP;Voltage Mode Control Built-in Bootstrap Switch;Force PWM;OCP;OVP;SCP;UVP;Voltage Mode Control Built-in Bootstrap Switch;Force PWM;OCP;OVP;SCP;UVP;Voltage Mode Control Built-in Bootstrap Switch;Force PWM;OCP;OVP;SCP;UVP;Voltage Mode Control Built-in Bootstrap Switch;Force PWM;OCP;OVP;SCP;UVP;Voltage Mode Control
Package Type PSOP-8;SOP-8 PSOP-8;SOP-8 PSOP-8;SOP-8 PSOP-8;SOP-8 PSOP-8;SOP-8 PSOP-8;SOP-8

Features

  • Single IC Supply Voltage ( 5V to 12V)

  • Drive Two N-MOSFETs

  • Fixed Operating Frequency at 200kHz, 300kHz and 500kHz

  • Voltage Mode PWM Control with External Feedback Loop Compensation

  • Over Current Protection by Sensing MOSFET RDS(ON)

  • Hardware Pin for On/Off Control

  • Full 0 to 90% Duty Cycle

  • Fast Transient Response

  • RoHS Compliant and Halogen Free

Datasheet

Datasheet

RT8108BGS
Package Type:SOP-8