RT8110

Compact Synchronous Buck DC/DC PWM Controller

RT8110
New

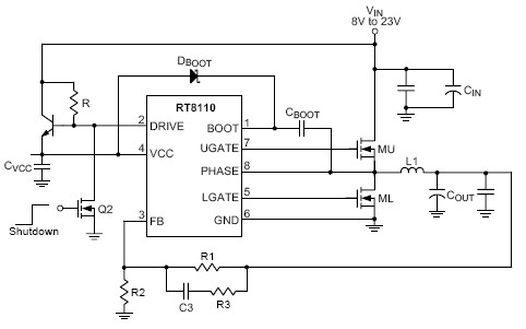
The RT8110 is a compact fixed-frequency PWM controller with integrated MOSFET drivers for single-phase synchronous buck converter. This part features wide input voltage range operation and tiny package. An internal pre-regulator drives an external BJT to provide regulated output voltage from the input voltage to support VCC. Therefore, the controller can operate with wide input voltage range. The RT8110 utilizes voltage-mode control with internal compensation to simplify the converter design. An internal 0.8V reference voltage allows low output voltage application. The switching frequency is fixed at 400kHz to reduce the external passive component size to save board space. Low-side MOSFET RDS(ON) is used for inductor current sensing. The RT8110 provides under voltage protection, current limit, over current protection and over temperature protection.

Applications

  • Set-top Box Power Supplies
  • PC Subsystem Power Supplies
  • Cable Modems, DSL Modems
  • DSP and Core Communication Processor Power Supplies
  • Memory Power Supplies
  • Personal Computer Peripherals
  • Industrial Power Supplies
  • Low Voltage Distributed Power Supplies

Key Spec.

RT8110
Status Active
Vs (typ) (V) 5
Vin (min) (V) 5
Vin (max) (V) 23
Vout (min) (V) 0.8
Vout (max) (V) 5
Output Adj. Method Resistor
Accuracy (+/- %) 2
Freq (typ) (kHz) 400
Iq (typ) (mA) 3
Ext Sync No
Features Force PWM;OCP;SCP;UVP;Voltage Mode Control
Package Type TSOT-28

Features

  • 8V to 23V Wide Range Operation

  • 0.8V Internal Reference

  • Internal Soft Start

  • High DC Gain Voltage Mode PWM Control

  • Fixed 400kHz Switching Frequency

  • Fast Transient Response

  • Fully Dynamic 0 to 80% Duty Cycle

  • Over Current Protection

  • Under Voltage Protection

  • Over Temperature Protection

  • Tiny Package TSOT-23-8

  • RoHS Compliant and 100% Lead (Pb)-Free

Datasheet

Datasheet