RT8116

5V/12V Single Synchronous Buck PWM Controller

RT8116
New

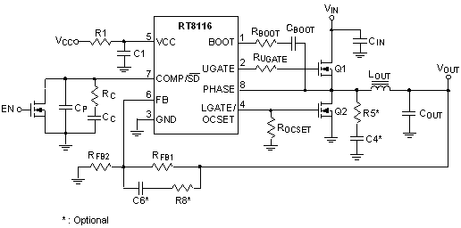
The RT8116 is a low cost PWM controller with an integrated N-MOSFET gate driver for a single synchronous buck converter. The highly integrated 8-pin controller reduces size and cost of the power supply. The RT8116 can be used in a wide variety of applications, since it can work with either 5V or 12V supplies. It provides single feedback loop, voltage mode control with fast transient response. The output voltage can be precisely regulated to as low as 0.8V. Switching frequency is internally set at either 275kHz or 200kHz to save external component. The RT8116 also supports programmable soft-start function via an external capacitor. Protection features include programmable over current protection and under-voltage lockout (UVLO).

Applications

  • Desktop Computers
  • Graphic Cards
  • 3.3V to 12V Input DC/DC Regulators
  • Low Voltage Distributed Power Supplies

Key Spec.

RT8116A RT8116B
Status EOL EOL
Recommended Alternative  RT8120E/RT8120F RT8120E/RT8120F
Vs (typ) (V) 12;5 12;5
Vin (min) (V) 2 2
Vin (max) (V) 12 12
Vout (min) (V) 0.8 0.8
Vout (max) (V) 5 5
Output Adj. Method Resistor Resistor
Accuracy (+/- %) 1 1
Freq (typ) (kHz) 275 200
Iq (typ) (mA) 2 2
Ext Sync No No
Features Built-in Bootstrap Switch;Force PWM;OCP;SCP;UVP;Voltage Mode Control Built-in Bootstrap Switch;Force PWM;OCP;SCP;UVP;Voltage Mode Control
Package Type SOP-8 SOP-8

Features

  • 4.5V to 13.2V Supply Voltage Range

  • Voltage Mode PWM Control

  • Single Buck PWM Controller with Integrated N-MOSFET Driver

  • Integrated Boot-Strapped Diode

  • 0.8V ±1% Internal Reference

  • Internally Fixed Frequency at 275kHz or 200kHz

  • Capacitor Programmable Soft-Start

  • Enable/Shutdown Control On COMP/SD Pin

  • 85% Maximum Duty Cycle

  • Over Current Protection with Lossless Lower MOSFET RDS(ON)

  • Input Under Voltage Lockout Protection

  • Under Voltage Protection

  • Pinless LGATE Over Current Protection Setting (LGOCS)

  • RoHS Compliant and Halogen Free