This website stores cookies on your computer. These cookies are used to collect information about how you interact with our website and allow us to remember you. We use this information in order to improve and customize your browsing experience and for analytics and metrics about our visitors both on this website and other media. To find out more about the cookies we use, see our Cookie Statement. If you decline, your information won’t be tracked when you visit this website. A single cookie will be used in your browser to remember your preference not to be tracked. Find out more here.
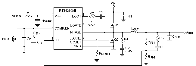
The RT8120G/H is a single-phase synchronous buck PWM DC-DC controller designed to drive two N-MOSFET. It provides a highly accurate, programmable output voltage precisely regulated to low voltage requirements with an internal 0.8V ±1% ( option for 0.6V ±1.5%) reference. The RT8120G/H uses a single feedback loop voltage mode PWM control for fast transient response. An oscillator with fixed frequency 300kHz reduces the external inductor and capacitor component size for saving PCB board area. The RT8120G/H provides fast transient response to satisfy high current output applications while minimizing external components. It is suitable for high performance graphic processors, DDR and VTT power. The RT8120G/H incorporates an externally compensated error amplifier and an internal soft-start and output enable. The RT8120G/H comes in SOP-8 and SOP-8 (Exposed Pad) packages.
Wide Input Voltage Range : 3V to 13.2V
Embedded Switching Boot Diode
0.8V ±1%, 0.6V ±1.5% Internal Reference
Shoot-Through Protection and Short Pulse Free Technology for Gate Drivers
Fixed Frequency 300kHz
Internal Soft-Start
Over Current Protection by Sensing MOSFET RDS(ON)
Enable/Shutdown Control
Drives Two N-MOSFETs
Full Duty Cycle : 0% to 85%
Fast Transient Response
Voltage Mode PWM Control with External Feedback Loop Compensation
Pinless LGATE Over Current Setting (LGOCS)
Under Voltage Protection
SOP-8 and SOP-8 (Exposed Pad) Packages
RoHS Compliant and Halogen Free
Subscribe to receive the latest product news. (Login required)
.
Please check your email box and click validation url.