This website stores cookies on your computer. These cookies are used to collect information about how you interact with our website and allow us to remember you. We use this information in order to improve and customize your browsing experience and for analytics and metrics about our visitors both on this website and other media. To find out more about the cookies we use, see our Cookie Statement. If you decline, your information won’t be tracked when you visit this website. A single cookie will be used in your browser to remember your preference not to be tracked. Find out more here.
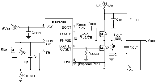
The RT8124A is a single-phase synchronous buck PWM DC-DC controllers designed to drive two N-MOSFETs. It provides a highly accurate, programmable output voltage precisely regulated to low voltage requirement with an internal 0.6V reference. The RT8124A uses a single feedback loop voltage mode PWM control for fast transient response. The high driving capability makes it suitable for large output current applications. An oscillator with fixed frequency 300kHz reduces the component size of the external inductor and capacitor for saving PCB board area and cost.The RT8124A integrates complete protection functions such as OCP, OVP and OTP UVP into a WDFN-10L 3x3 package.
Single IC Supply Voltage (5V to 12V)
Drive Two N-MOSFETs
Fixed Operating Frequency at 300kHz
Voltage Mode PWM Control with External Feedback Loop Compensation
Over Current Protection by Sensing MOSFET RDS(ON)
Hardware Pin for On/Off Control
Full 0 to 90% Duty Cycle
Fast Transient Response
RoHS Compliant and Halogen Free
Subscribe to receive the latest product news. (Login required)
.
Please check your email box and click validation url.