loading

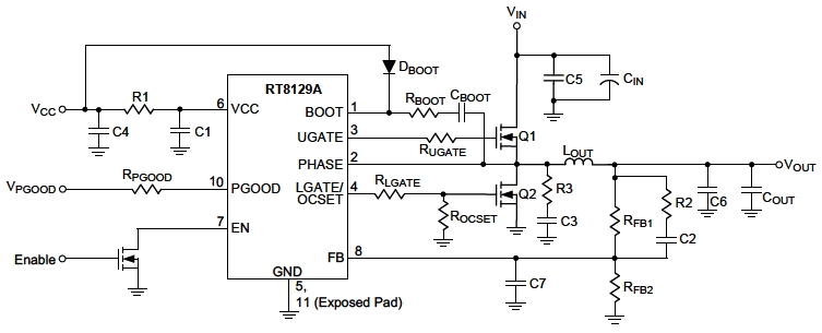
The RT8129A is a high efficiency single phase synchronous buck controller with 5V/12V supply voltage. The RT8129A integrates a Constant-On-Time (COT) PWM controller and a MOSFET drivers with internal bootstrap diodes, which is specifically designed to improve converter efficiency at light load condition. At light load condition, it automatically operates in the diode emulation mode to reduce switching frequency and improve conversion efficiency.

Other features include power good indication, enable/disable control and internal soft-start function. The RT8129A also provide protection functions including Over Voltage Protection (OVP), Under Voltage Protection (UVP), current limit and thermal shutdown.

This device uses lossless low-side MOSFET RDS(ON) current sense technique for current limit with adjustable threshold set by connecting a resistor between the LGATE/OCSET and GND.

With above functions, the RT8129A provides customers a cost-effective solution for high efficiency power conversion. The RT8129A is available in the WDFN-10L 3x3 package.

Applications

  • Motherboard, Memory/Chip-set Power
  • Graphic Card, GPU/Memory Core Power
  • Low Voltage, High Current DC/DC Regulator
Key Spec.
RT8129A
Status Active
Vs (typ) (V) 12;5
Vin (min) (V) 2.5
Vin (max) (V) 25
Vout (min) (V) 0.8
Vout (max) (V) 3.3
Output Adj. Method Resistor
Accuracy (+/- %) 1
Iout (max) (A) 30
Freq (typ) (kHz) 300
Freq (min) (kHz) 270
Freq (max) (kHz) 330
Ext Sync No
Features Adjustable Current Limit;COT Control;Diode Emulation Mode;Enable Input;OCP;OVP;PSM;Power Good;UVP;Ultrasonic Mode Control
Package Type WDFN3x3-10
Outline Dimension, Footprint, Drawing Download
Features
  • Wide Input Voltage Range : 2.5V to 25V
  • High Light Load Efficiency
  • Integrated High Driving Capability N-MOSFET Gate
  • Drivers and Embedded Switching Boot Diode
  • Single IC Supply Voltage : 4.5V to 13.2V
  • Power-Good Indicator
  • Enable/Disable Control
  • Internal Soft-Start
  • Programmable Current Limit Threshold
  • Under Voltage Protection
  • Over Voltage Protection
  • Thermal Shutdown
Technical Documents
TitleItem TypeLast UpdateDownload
Richtek Product Selection Guide [Jan., 2025] Selection Guide2025/01/13
Part NumberPackage TypePackage Qty.Free SampleDistributorStockBuy From Authorized Distributor
RT8129AGQWWDFN3x3-101,500 Request Digikey 2,067 Buy
Mouser 1,500 Buy
Evaluation Board
Part NumberDistributorStockBuy From Authorized Distributor
EVB_RT8129AGQW Digikey 5 Buy
Mouser 0 Lead-Time: 14 weeks
TOP