loading

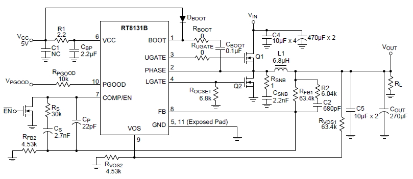
The RT8131B is a high efficiency single phase synchronous Buck DC-DC controller with 5V supply voltage.

The RT8131B has embedded MOSFET gate driver with high driving capability, supporting driving voltage up to 5V. This device uses lossless low-side MOSFET RDS(ON) current sense technique for over-current protection with adjustable threshold set by the LGATE pin (LGOCS). Other features include power good indication, enable/disable control and internal soft-start. The RT8131B also provides fault protection functions to protect the power stage output. With above functions, the IC provides customers a cost-effective solution for high efficiency power conversion. The RT8131B is available in the WDFN-10L 3x3 package.

Applications

  • Motherboard, Memory/Chip-Set Power
  • Graphic Card, GPU/Memory Core Power
  • Low Voltage, High Current DC-DC Regulator
Key Spec.
RT8131B
Status Active
Vs (typ) (V) 5
Vin (min) (V) 5.5
Vin (max) (V) 26.5
Vout (min) (V) 4.5
Vout (max) (V) 22
Output Adj. Method Resistor
Accuracy (+/- %) 0.875
Iout (max) (A) 20
Freq (typ) (kHz) 300
Iq (typ) (mA) 2
Ext Sync No
Features Enable Input;OCP;OVP;Power Good;SCP;UVP
Package Type WDFN3x3-10
Outline Dimension, Footprint, Drawing Download
Features
  • High Light Load Efficiency
  • Single 5V Driver Voltage
  • Integrated High Driving Capability N-MOSFET Gate Drivers
  • 300kHz Fixed Frequency Internal Oscillator
  • 88% Maximum PWM Duty Cycle
  • Power Good Indicator
  • Enable/Disable Control
  • Internal Soft-Start
  • Lossless Low-Side MOSFET RDS(ON) Current Sensing for Over-Current Fault Monitoring
  • LGATE Over-Current Setting (LGOCS)
  • OCP, UVP, OVP, OTP, UVLO
Datasheet
TitleVersionLast UpdateDownload
RT8131B: 5V High Efficiency Synchronous Buck PWM ControllerInitial Release2017/03/31
Technical Documents
TitleItem TypeLast UpdateDownload
Car Battery Cold Crank Waveform Generator App. Note2021/05/21
Part NumberPackage TypePackage Qty.DistributorStockBuy From Authorized Distributor
RT8131BGQWWDFN3x3-101,500 Digikey 0 Lead-Time: 14 weeks
1,500 Buy
TOP