RT8159A

12V Synchronous Buck PWM DC/DC and Linear Regulator Controller

RT8159A
New

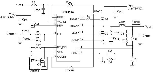
The RT8159A is a DC/DC regulator controller specifically designed for dual outputs application in which 12V power source is available. This part consists of a synchronous rectified buck PWM controller and a low dropout linear regulator (LDO) controller. The buck PWM controller utilizes voltage mode control with external compensation. The MOSFET gate drivers and bootstrap diode are all integrated in the controller to minimize external component count. The MOSFET gate drivers provide 12V driving voltage for high side and low side MOSFETs to achieve high efficiency power conversion. The LDO controller drives an external N-MOSFET for low power application. Other features include adjustable oscillator frequency, internal soft start, fast transient response, under voltage protection, enable/disable control, and adjustable over current protection for PWM output. With the above functions, RT8159A provides customers a compact, high efficiency, and cost-effective solution.

Applications

  • Graphic Card GPU, Memory Core Power
  • Graphic Card Interface Power
  • Motherboard, Desktop and Servers Chipset and Memory
    Core Power
  • IA Equipments
  • Telecomm Equipments
  • High Power DC/DC Regulators

Key Spec.

RT8159A
Status EOL
Vs (typ) (V) 12
Vin (min) (V) 3.3
Vin (max) (V) 12
Vout (min) (V) 0.8
Vout (max) (V) 5
Output Adj. Method Resistor
Accuracy (+/- %) 1
Freq (typ) (kHz) 300
Freq (min) (kHz) 230
Freq (max) (kHz) 1000
Iq (typ) (mA) 3
Ext Sync No
Features Adjustable Frequency;Built-in Bootstrap Switch;Force PWM;OCP;SCP;UVP;Voltage Mode Control
Package Type SOP-14

Features

  • Single 12V Bias Supply

  • Support Dual Channel Power Conversion
    ► Synchronous Rectified Buck PWM Controller
    ► Linear Regulator Controller

  • Both Controllers Drive Low Cost N-MOSFETs

  • Adjustable Oscillator Frequency up to 1MHz with 230kHz Free Running Frequency

  • Enable/ Disable Control

  • Integrated MOSFET Drivers and Bootstrap Diode

  • Internal Reference Voltage Accuracy
    ► PWM Controller : ±1%
    ► LDO Controller : ±2%

  • External Compensation for PWM Controller

  • Under Voltage Protection for Both Outputs

  • Low Side MOSFET RDS(ON) Current Sense

  • Adjustable Over Current Protection

  • RoHS Compliant and Halogen Free