RT8202L/RT8202M

Single Synchronous Buck Controller

RT8202L/RT8202M
New

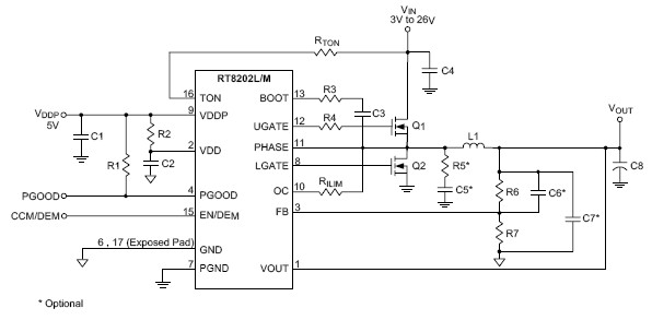
The RT8202L/M PWM controller provides the high efficiency, excellent transient response, and high DC output accuracy needed for stepping down high voltage batteries to generate low voltage CPU core, I/O, and chipset RAM supplies in notebook computers.
The constant-on-time PWM control scheme handles wide input/output voltage ratios with ease and provides 100ns "instant-on" response to load transients while maintaining a relatively constant switching frequency.
The RT8202L/M achieves high efficiency at a reduced cost by eliminating the current-sense resistor found in traditional current mode PWMs. Efficiency is further enhanced by its ability to drive very large synchronous rectifier MOSFETs. The RT8202L is available in a WQFN-16L 4x4 package and the RT8202M is available in a WQFN-16L 3x3 package.

Applications

  • Notebook Computers
  • CPU Core Supply
  • Chipset/RAM Supply as Low as 0.75V

Key Spec.

RT8202L RT8202M
Status NRND NRND
Recommended Alternative  RT8237E
Vs (typ) (V) 5 5
Vin (min) (V) 3 3
Vin (max) (V) 26 26
Vout (min) (V) 0.75 0.75
Vout (max) (V) 3.3 3.3
Output Adj. Method Resistor Resistor
Accuracy (+/- %) 1 1
Freq (typ) (kHz) 300 300
Freq (min) (kHz) 200 200
Freq (max) (kHz) 600 600
Iq (typ) (mA) 0.34 0.34
Ext Sync No No
Features Adjustable Current Limit;Adjustable Frequency;COT Control;Cycle-by-Cycle Current Limit;Diode Emulation Mode;Enable Input;OVP;Power Good;SCP;Selectable (PSM or PWM);UVP Adjustable Current Limit;Adjustable Frequency;COT Control;Cycle-by-Cycle Current Limit;Diode Emulation Mode;Enable Input;OVP;Power Good;SCP;Selectable (PSM or PWM);UVP
Package Type WQFN3x3-16 WQFN3x3-16

Features

  • Ultra-High Efficiency

  • Resistor Programmable Current Limit by Low Side RDS(ON) Sense (Lossless Limit)

  • 4700ppm/°C RDS(ON) Current Sensing

  • Quick Load Step Response within 100ns

  • 1% VFB Accuracy over Line and Load

  • Adjustable 0.75V to 3.3V Output Voltage Range

  • 3V to 26V Battery Input Voltage Range

  • Resistor Programmable Frequency

  • Integrated Bootstrap Switch

  • Over Voltage Protection

  • Under Voltage Protection

  • Voltage Ramp Soft-Start

  • Built In Soft Discharge Output

  • Power Good Indicator

  • RoHS Compliant and 100% Halogen Free