loading

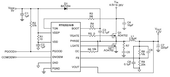
The RT8202/A/B PWM controller provides high efficiency, excellent transient response, and high DC output accuracy needed for stepping down high voltage batteries to generate low voltage CPU core, I/O, and chipset RAM supplies in notebook computers.
The constant on-time PWM control scheme handles wide input/output voltage ratios with ease and provides 100ns "instant-on" response to load transients while maintaining a relatively constant switching frequency.
The RT8202/A/B achieves high efficiency at a reduced cost by eliminating the current sense resistor found in traditional current mode PWMs. Efficiency is further enhanced by its ability to drive very large synchronous rectifier MOSFETs. The buck conversion allows this device to directly step down high voltage batteries for the highest possible efficiency. The RT8202/A/B is intended for CPU core, chipset, DRAM, or other low voltage supplies as low as 0.75V. RT8202 is available in WQFN-16L 4x4, RT8202A is available in WQFN-16L 3x3 and RT8202B is available in WQFN-14L 3.5x3.5 packages.

Applications

  • Notebook Computers
  • CPU Core Supply
  • Chipset/RAM Supply as Low as 0.75V
Key Spec.
RT8202 RT8202A RT8202B
Status NRND NRND NRND
Recommended Alternative  RT8237E RT8237E RT8237E
Vs (typ) (V) 5 5 5
Vin (min) (V) 4.5 4.5 4.5
Vin (max) (V) 26 26 26
Vout (min) (V) 0.75 0.75 0.75
Vout (max) (V) 3.3 3.3 3.3
Output Adj. Method Resistor Resistor Resistor
Accuracy (+/- %) 1 1 1
Freq (typ) (kHz) 300 300 300
Freq (min) (kHz) 200 200 200
Freq (max) (kHz) 600 600 600
Iq (typ) (mA) 0.34 0.34 0.34
Ext Sync No No No
Features Adjustable Current Limit;Adjustable Frequency;COT Control;Cycle-by-Cycle Current Limit;Diode Emulation Mode;Enable Input;OVP;Power Good;SCP;UVP Adjustable Current Limit;Adjustable Frequency;COT Control;Cycle-by-Cycle Current Limit;Diode Emulation Mode;Enable Input;OVP;Power Good;SCP;Selectable (PSM or PWM);UVP Adjustable Current Limit;Adjustable Frequency;COT Control;Cycle-by-Cycle Current Limit;Diode Emulation Mode;Enable Input;OVP;Power Good;SCP;Selectable (PSM or PWM);UVP
Package Type WQFN4x4-16;WQFN3x3-16 WQFN4x4-16;WQFN3x3-16 WQFN4x4-16;WQFN3x3-16
Outline Dimension, Footprint, Drawing Download Download Download
Features
  • Ultra-High Efficiency
  • Resistor Programmable Current Limit by Low Side RDS(ON) Sense (Lossless Limit) or Sense Resistor (High Accuracy)
  • Quick Load Step Response within 100ns
  • 1% VOUT Accuracy over Line and Load
  • Adjustable 0.75V to 3.3V Output Range
  • 4.5V to 26V Battery Input Range
  • Resistor Programmable Frequency
  • Over/Under Voltage Protection
  • 2 Steps Current Limit During Soft-Start
  • Drives Large Synchronous-Rectifier FETs
  • Power Good Indicator
  • RoHS Compliant and 100% Lead (Pb)-Free
Part NumberPackage TypePackage Qty.DistributorStockBuy From Authorized Distributor
RT8202AGQWWQFN3x3-161,500 Digikey 448 Buy
0 Lead-Time: 14 weeks
TOP