RT8204L

Single Synchronous Buck Controller

RT8204L
New

The RT8204L PWM controller provides high efficiency, excellent transient response, and high DC output accuracy needed for stepping down high voltage batteries to generate low voltage CPU core, I/O, and chipset RAM supplies in notebook computers.
The constant-on-time PWM control scheme handles wide input/output voltage ratios with ease and provides 100ns "instant-on" response to load transients while maintaining a relatively constant switching frequency.
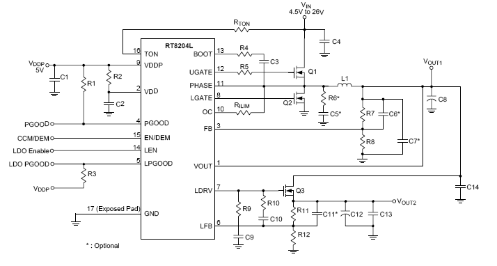
The RT8204L achieves high efficiency at a reduced cost by eliminating the current sense resistor found in traditional current mode PWMs. Efficiency is further enhanced by its ability to drive very large synchronous rectifier MOSFETs. The buck conversion allows this device to directly step down high voltage batteries for the highest possible efficiency. The RT8204L is intended for CPU core, chipset, DRAM, or other low voltage supplies as low as 0.75V. The RT8204L is available in a WQFN-16L 3x3 package.
A built in LDO controller can drive an external N-MOSFET to provide a second output voltage from PWM output or other power source. The RT8204L can provide adjustable voltage down to 0.75V and maximum output voltage is dependen on the selected MOSFET. The internal 0.75V reference voltage with ±1.5% accuracy provides tight regulation of the output voltage. Other features such as independent enable control, open drain power good indicator, under voltage protection, and soft start make the RT8204L a system friendly power management solution for various applications.

Applications

  • Notebook Computers
  • CPU Core Supply
  • Chipset/RAM Supply as Low as 0.75V

Key Spec.

RT8204L
Status Active
Vs (typ) (V) 5
Vin (min) (V) 4.5
Vin (max) (V) 26
Vout (min) (V) 0.75
Vout (max) (V) 3.3
Output Adj. Method Resistor
Accuracy (+/- %) 1
Freq (typ) (kHz) 300
Freq (min) (kHz) 200
Freq (max) (kHz) 600
Iq (typ) (mA) 0.34
Ext Sync No
Features Adjustable Current Limit;Adjustable Frequency;COT Control;Cycle-by-Cycle Current Limit;Diode Emulation Mode;Enable Input;OVP;Power Good;SCP;Selectable (PSM or PWM);UVP
Package Type WQFN3x3-16

Features

  • PWM Controller
      Ultra High Efficiency
       ► Resistor Programmable Current Limit by Low Side RDS(ON) Sense (Lossless Limit)
       ► 4700ppm/°C RDS(ON) Current Sensing
       ► Quick Load Step Response within 100ns
       ► 1% VFB Accuracy Over Line and Load
       ► Adjustable 0.75V to 3.3V Output Range
       ► 4.5V to 26V Battery Input Range
       ► Resistor Programmable Frequency
       ► Integrated Bootstrap Switch
       ► Over/Under Voltage Protection
       ► Voltage Ramp Soft-Start
       ► Power Good Indicator

  • LDO Controller
       ► 1.5% accuracy Over Line and Load
       ► Independent Enable and Power Good Indicator
       ► Drive N-MOSFETs within Rail to Rail Controller Voltage
       ► MLCC and POSCAP Stable

  • RoHS Compliant and Halogen Free

Datasheet

Datasheet

RT8204LZQW
Package Type:WQFN3x3-16