RT8206L/RT8206M

High Efficiency, Main Power Supply Controller for Notebook Computers

RT8206L/RT8206M
New

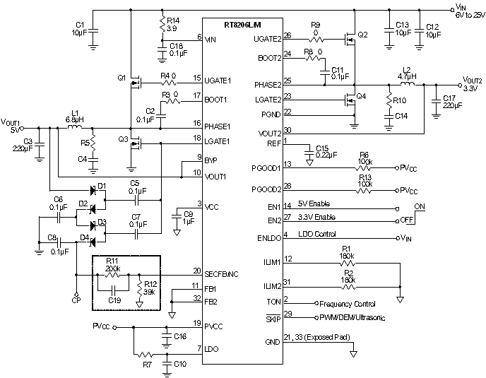
The RT8206L/M dual step-down, Switch-Mode Power-Supply (SMPS) controller generates logic-supply voltages in battery-powered systems. The RT8206L/M includes two Pulse-Width Modulation (PWM) controllers fixed at 5V/3.3V or adjustable from 2V to 5.5V. An optional external charge pump can be monitored through SECFB (RT8206L). This device also features a linear regulator providing a fixed 5V output. The linear regulator provides up to 70mA output current with automatic linear regulator bootstrapping to the BYP input. The RT8206L/M includes on-board power-up sequencing, the power good outputs, internal soft-start, and internal soft-discharge output that prevents negative voltages on shutdown.
A constant on-time PWM control scheme operates without sense resistors and provides 100ns response to load transients while maintaining a relatively constant switching frequency. The unique ultrasonic mode maintains the switching frequency above 25kHz, which eliminates noise in audio applications. Other features include Diode-Emulation Mode (DEM), which maximizes efficiency in light-load applications, and fixed frequency PWM mode, which reduces RF interference in sensitive application.
The RT8206L/M is available in a WQFN-32L 5x5 package.

Applications

  • Notebook and Sub-Notebook Computers
  • 3-Cell and 4-Cell Li+ Battery-Powered Devices

Key Spec.

RT8206L RT8206M
Status EOL EOL
Vs (typ) (V) 19 19
Vin (min) (V) 6 6
Vin (max) (V) 25 25
Vout (min) (V) 2 2
Vout (max) (V) 5.5 5.5
Preset Vout (V) 3.3;5 3.3;5
Output Adj. Method Fixed;Resistor Fixed;Resistor
Accuracy (+/- %) 1.5 1.5
Freq (typ) (kHz) 300;375 300;375
Freq (min) (kHz) 200 200
Freq (max) (kHz) 500 500
Iq (typ) (mA) 0.18 0.18
Features Adjustable Current Limit;Adjustable Frequency;Built-in Bootstrap Switch;COT Control;Cycle-by-Cycle Current Limit;Diode Emulation Mode;Enable Input;Fast Transient Response;OCP;OVP;Power Good;SCP;UVP;Ultrasonic Mode Control Adjustable Current Limit;Adjustable Frequency;Built-in Bootstrap Switch;COT Control;Cycle-by-Cycle Current Limit;Diode Emulation Mode;Enable Input;Fast Transient Response;OCP;OVP;Power Good;SCP;UVP;Ultrasonic Mode Control
Package Type WQFN5x5-32 WQFN5x5-32

Features

  • Wide Input Voltage Range 6V to 25V

  • Dual Fixed 5V/3.3V Outputs or Adjustable from 2V to 5.5V, 1.5% Accuracy

  • Secondary Feedback Input Maintains Charge Pump Voltage (RT8206L)

  • Independent Enable and Power Good

  • 5V Fixed LDO Output : 70mA

  • 2V Reference Voltage ±1% : 50mA

  • Constant ON-Time Control with 100ns Load Step Response

  • Frequency Selectable via TON Setting

  • RDS(ON) Current Sensing and Programmable Current Limit

  • 4700ppm/°C RDS(ON) Current Sensing

  • Selectable PWM, DEM or Ultrasonic Mode

  • Internal Soft-Start with Current Limiting and Soft-Discharge

  • High Efficiency Up to 97%

  • 5mW Quiescent Power Dissipation

  • Thermal Shutdown

  • RoHS Compliant and Halogen Free