RT8207

Complete DDRII/DDRIII Memory Power Supply Controller

RT8207
New

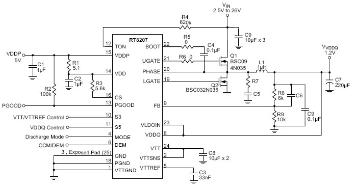
The RT8207 provides a complete power supply for both DDRII/DDRIII memory systems. It integrates a synchronous PWM buck controller with a 3A sink/source tracking linear regulator and a buffered low noise reference.
The PWM controller provides the high efficiency, excellent transient response, and high DC output accuracy needed for stepping down high-voltage batteries to generate low voltage chipset RAM supplies in notebook computers. The constant-on-time PWM control scheme handles wide input/output voltage ratios with ease and provides 100ns "instant-on" response to load transients while maintaining a relatively constant switching frequency.
The RT8207 achieves high efficiency at a reduced cost by eliminating the current-sense resistor found in traditional current-mode PWMs. Efficiency is further enhanced by its ability to drive very large synchronous rectifier MOSFETs. The buck conversion allows this device to directly step down high-voltage batteries for the highest possible efficiency.
The 3A sink/source LDO maintains fast transient response only requiring 20μF of ceramic output capacitance. In addition, the LDO supply input is available externally to significantly reduce the total power losses. The RT8207 supports all of the sleep state controls placing VTT at High-Z in S3 and discharging VDDQ, VTT and VTTREF (soft-off) in S4/S5.
The RT8207 has all of the protection features including thermal shutdown and is available in the WQFN-24L 4x4 package.

Applications

  • DDRII/DDRIII Memory Power Supplies
  • Notebook Computers
  • SSTL18, SSTL15 and HSTL Bus Termination

Key Spec.

RT8207
Status Last Time Buy
Recommended Alternative  RT8231A/RT8231B
Vs (typ) (V) 5
Vin (min) (V) 2.5
Vin (max) (V) 26
Vout (min) (V) 0.75
Vout (max) (V) 3.3
Output Adj. Method Resistor
Accuracy (+/- %) 1
Freq (typ) (kHz) 300
Freq (min) (kHz) 200
Freq (max) (kHz) 600
Iq (typ) (mA) 0.47
Ext Sync No
Features Adjustable Current Limit;Adjustable Frequency;Built-in Bootstrap Switch;COT Control;Cycle-by-Cycle Current Limit;DDR Total Solution;Diode Emulation Mode;Enable Input;OVP;PSM;Power Good;SCP;UVP
Package Type WQFN4x4-24

Features

  • PWM Controller
      ♦ Resistor Programmable Current Limit by Low-Side RDS(ON) Sense
      ♦ Quick Load-Step Response within 100ns
      ♦ 1% VOUT Accuracy Over Line and Load
      ♦ Fixed 1.8V (DDRII), 1.5V (DDRIII) or Adjustable 0.75V to 3.3V Output Range
      ♦ Battery Input Range 2.5V to 26V
      ♦ Resistor Programmable Frequency
      ♦ Over/Under Voltage Protection
      ♦ 4 Steps Current Limit During Soft-Start
      ♦ Drives Large Synchronous-Rectifier FETs
      ♦ Power-Good Indicator

  • 3A LDO (VTT), Buffered Reference (VTTREF)
      ♦ Capable to Sink and Source Up to 3A
      ♦ LDO Input Available to Optimize Power Losses
      ♦ Requires Only 20μF Ceramic Output Capacitor
      ♦ Buffered Low Noise 10mA VTTREF Output
      ♦ Accuracy ±20mV for Both VTTREF and VTT
      ♦ Supports High-Z in S3 and Soft-Off in S4/S5

  • RoHS Compliant and Halogen Free