loading

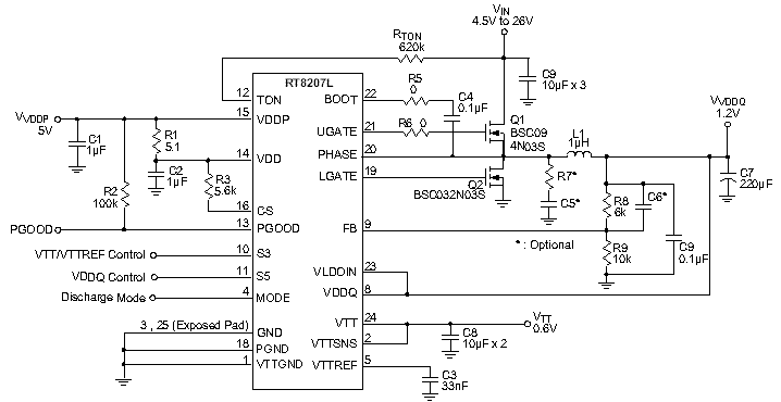
The RT8207L/M provides a complete power supply for both DDRII/DDRIII/Low-Power DDRIII/DDRIV memory systems. It integrates a synchronous PWM buck controller with a 1.5A sink/source tracking linear regulator and buffered low noise reference.

The PWM controller provides the high efficiency, excellent transient response, and high DC output accuracy needed for stepping down high voltage batteries to generate low voltage chipset RAM supplies in notebook computers. The constant-on-time PWM control scheme handles wide input/output voltage ratios with ease and provides 100ns "instant-on" response to load transients while maintaining a relatively constant switching frequency.

The RT8207L/M achieves high efficiency at a reduced cost by eliminating the current sense resistor found in traditional current mode PWMs. Efficiency is further enhanced by its ability to drive very large synchronous rectifier MOSFETs. The buck conversion allows this device to directly step down high voltage batteries for the highest possible efficiency.

The 1.5A sink/source LDO maintains fast transient response, only requiring 20μF of ceramic output capacitance. In addition, the LDO supply input is available externally to significantly reduce the total power losses. The RT8207L/M supports all of the sleep state controls placing VTT at high-Z in S3 and discharging VDDQ, VTT and VTTREF (soft-off) in S4/S5.

The RT8207L/M has all of the protection features including thermal shutdown and is available in WQFN-24L 4x4 and WQFN-20L 3x3 packages.

Applications

  • DDRI/II/III/Low-Power DDRIII/DDRIV Memory Power Supplies
  • Notebook Computers
  • SSTL18, SSTL15 and HSTL Bus Termination
Key Spec.
RT8207L RT8207M
Status Active Active
Vs (typ) (V) 12 12
Vin (min) (V) 4.5 4.5
Vin (max) (V) 26 26
Vout (min) (V) 0.75 0.75
Vout (max) (V) 3.3 3.3
Output Adj. Method Resistor Resistor
Accuracy (+/- %) 1 1
Freq (typ) (kHz) 300 300
Freq (min) (kHz) 200 200
Freq (max) (kHz) 600 600
Iq (typ) (mA) 0.47 0.47
Ext Sync No No
Features Adjustable Current Limit;Adjustable Frequency;Built-in Bootstrap Switch;COT Control;Cycle-by-Cycle Current Limit;DDR Total Solution;Diode Emulation Mode;Enable Input;OVP;PSM;Power Good;SCP;UVP Adjustable Current Limit;Adjustable Frequency;Built-in Bootstrap Switch;COT Control;Cycle-by-Cycle Current Limit;DDR Total Solution;Diode Emulation Mode;Enable Input;OVP;PSM;Power Good;SCP;UVP
Package Type WQFN3x3-20;WQFN4x4-24 WQFN3x3-20;WQFN4x4-24
Outline Dimension, Footprint, Drawing Download Download
Features
  • PWM Controller
    ► Resistor Programmable Current Limit by Low Side RDS(ON) Sense
    ► Quick Load Step Response Within 100ns
    ► 1% VVDDQ Accuracy Over Line and Load
    ► Fixed 1.8V (DDRII), 1.5V (DDRIII) or Adjustable 0.75V to 3.3V Output Range for 1.35V (Low-Power DDRIII) and 1.2V (DDRIV)
    ► 4.5V to 26V Battery Input Range
    ► Resistor Programmable Frequency
    ► Over/Under Voltage Protection
    ► Internal Current Limit Ramp Soft-Start
    ► Drives Large Synchronous-Rectifier FETs
    ► Power Good Indicator
  • 1.5A LDO (VTT), Buffered Reference (VTTREF)
    ► Capable to Sink and Source 1.5A
    ► External Input Available to Minimize Power Losses
    ► Integrated Divider Tracks 1/2 VDDQ for Both VTT and VTTREF
    ► Buffered Low Noise 10mA VTTREF Output
    ► Remote Sensing (VTTSNS)
    ► ±20mV Accuracy for Both VTTREF and VTT
    ► Supports High-Z in S3 and Soft-Off in S4/S5
  • RoHS Compliant and Halogen Free
Part NumberPackage TypePackage Qty.DistributorStockBuy From Authorized Distributor
RT8207MZQWWQFN3x3-201,500 Digikey 103 Buy
2,499 Buy
RT8207MZQWWQFN3x3-202,500 Digikey 103 Buy
2,499 Buy
TOP