RT8209N/RT8209P

Single Synchronous Buck Controller

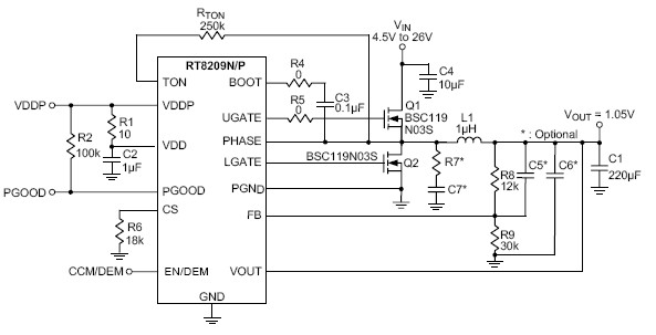
RT8209N/RT8209P
New

The RT8209N/P PWM controller provides high efficiency, excellent transient response, and high DC output accuracy needed for stepping down high voltage batteries to generate low voltage CPU core, I/O, and chipset RAM supplies in notebook computers.
The constant-on-time PWM control scheme handles wide input/output voltage ratios with ease and provides 100ns "instant-on" response to load transients while maintaining a relatively constant switching frequency.
The RT8209N/P achieves high efficiency at a reduced cost by eliminating the current sense resistor found in traditional current mode PWMs. Efficiency is further enhanced by its ability to drive very large synchronous rectifier MOSFETs. The buck conversion allows this device to directly step down high voltage batteries for low voltage supplies as low as 0.75V. The RT8209N is in a WQFN-16L 3x3 package, the RT8209P is in a WQFN-14L 3.5x3.5 package.

Applications

  • Notebook Computers
  • System Power Supplies
  • I/O Supplies

Key Spec.

RT8209N RT8209P
Status Active Active
Vs (typ) (V) 5 5
Vin (min) (V) 4.5 4.5
Vin (max) (V) 26 26
Vout (min) (V) 0.75 0.75
Vout (max) (V) 3.3 3.3
Output Adj. Method Resistor Resistor
Accuracy (+/- %) 1 1
Freq (typ) (kHz) 300 300
Freq (min) (kHz) 200 200
Freq (max) (kHz) 600 600
Iq (typ) (mA) 0.5 0.5
Ext Sync No No
Features Adjustable Current Limit;Adjustable Frequency;Built-in Bootstrap Switch;COT Control;Cycle-by-Cycle Current Limit;Diode Emulation Mode;Enable Input;OVP;Power Good;SCP;Selectable (PSM or PWM);UVP Adjustable Current Limit;Adjustable Frequency;Built-in Bootstrap Switch;COT Control;Cycle-by-Cycle Current Limit;Diode Emulation Mode;Enable Input;OVP;Power Good;SCP;Selectable (PSM or PWM);UVP
Package Type WQFN3.5x3.5-14 WQFN3.5x3.5-14

Features

  • Ultra High Efficiency

  • Resistor Programmable Current Limit by Low Side RDS(ON) Sense (Lossless Limit)

  • 4700ppm/°C Current Sensing

  • Quick Load Step Response within 100ns

  • 1% VFB Accuracy over Line and Load

  • 4.5V to 26V Battery Input Range

  • Resistor Programmable Frequency

  • Integrated Bootstrap Switch

  • Integrated Negative Current Limiter

  • Over/Under Voltage Protection

  • Internal Soft-Start and Soft-Discharge Output

  • Power Good Indicator

  • RoHS Compliant and Halogen Free

Datasheet

Datasheet