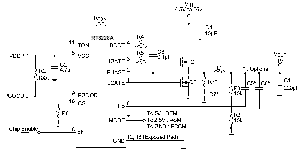
RT8228A

Single Synchronous Buck PWM Controller

RT8228A
New

The RT8228A PWM controller provides high efficiency, excellent transient response, and high DC output accuracy needed for stepping down high voltage batteries to generate low voltage CPU core, I/O, and chipset RAM supplies in notebook computers. The constant on-time PWM control scheme handles wide input/output voltage ratios with ease and provides 100ns "instant-on" response to load transients while maintaining a relatively constant switching frequency.

The RT8228A achieves high efficiency at a reduced cost by eliminating the current sense resistor found in traditional current mode PWMs. Efficiency is further enhanced by its ability to drive very large synchronous rectifier MOSFETs and enter diode emulation mode at light load condition. The buck conversion allows this device to directly step down high voltage batteries at the highest possible efficiency. The Audio Skipping Mode (ASM) setting maintains the switching frequency above 25kHz, which eliminates noise in audio applications. The RT8228A is intended for CPU core, chipset, DRAM, or other low voltage supplies as low as 0.5V. The RT8228A is available in a WQFN-12L 2x2 package.

Applications

  • Notebook Computers
  • CPU Core Supply
  • Chipset/RAM Supply as Low as 0.5V
  • Generic DC/DC Power Regulator

Key Spec.

RT8228A
Status EOL
Recommended Alternative  RT8237E
Vs (typ) (V) 5
Vin (min) (V) 4.5
Vin (max) (V) 26
Vout (min) (V) 0.5
Vout (max) (V) 3.3
Output Adj. Method Resistor
Accuracy (+/- %) 1
Freq (typ) (kHz) 300
Freq (min) (kHz) 200
Freq (max) (kHz) 600
Iq (typ) (mA) 0.5
Ext Sync No
Features Adjustable Current Limit;Adjustable Frequency;Built-in Bootstrap Switch;COT Control;Cycle-by-Cycle Current Limit;Diode Emulation Mode;Enable Input;OVP;Power Good;SCP;Selectable (PSM or PWM);UVP;Ultrasonic Mode Control
Package Type WQFN2x2-12

Features

  • Built in 1% 0.5V Reference Voltage

  • Adjustable 0.5V to 3.3V Output Range

  • Quick Load Step Response within 100ns

  • 4700ppm/°C Programmable Current Limit by Low Side RDS(ON) Sensing

  • 4.5V to 26V Battery Input Range

  • Resistor Programmable Frequency

  • Internal Ramp Current Limit Soft-Start Control

  • Drives Large Synchronous Rectifier FETs

  • Integrated Boost Switch

  • Over/Under Voltage Protection

  • Thermal Shutdown

  • Power Good Indicator

  • RoHS Compliant and Halogen Free