RT8234A

Single Synchronous Buck PWM Controller with LDO Regulator

RT8234A
New

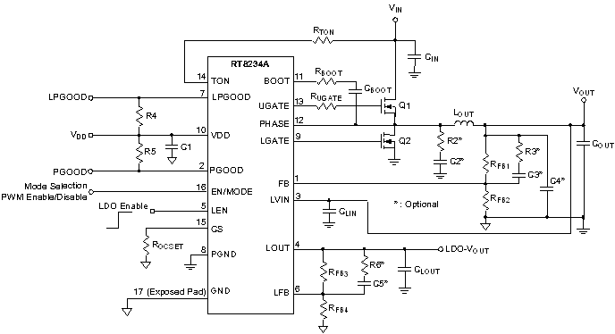
The RT8234A is a cost effective synchronous buck controller with an integrated 3A linear regulator. The PWM controller provides high efficiency, excellent transient response, and high DC output accuracy needed for stepping down high voltage batteries to generate low voltage supplies in notebook computers.
The constant on-time PWM control scheme handles wide input/output voltage ratios with ease and provides "instant-on" response to load transients while maintaining a relatively constant switching frequency. The Ultra Sonic Mode (USM) setting maintains the switching frequency above 30kHz, which eliminates noise in audio applications.
The RT8234A is intended for CPU core, chipset, DRAM, or other low voltage supplies as low as 0.75V at a reduced cost without the need for a current sense resistor.
The 3A LDO regulator maintains fast transient response, only requiring a 20μF ceramic output capacitor. In addition, the LDO supply input is provided by an external power source to significantly reduce the total power loss. The RT8234A is available in a WQFN-16L 3x3 package.

Applications

  • Notebook Computers
  • CPU Core Supply
  • Chipset/RAM Supply as Low as 0.75V

Key Spec.

RT8234A
Status Active
Vs (typ) (V) 12
Vin (min) (V) 4.5
Vin (max) (V) 26
Vout (min) (V) 0.75
Vout (max) (V) 3.3
Output Adj. Method Resistor
Accuracy (+/- %) 1
Freq (typ) (kHz) 300
Freq (min) (kHz) 200
Freq (max) (kHz) 600
Iq (typ) (mA) 0.5
Ext Sync No
Features Adjustable Current Limit;Adjustable Frequency;Built-in Bootstrap Switch;COT Control;Cycle-by-Cycle Current Limit;Diode Emulation Mode;Enable Input;OVP;Power Good;SCP;Selectable (PSM or PWM);UVP;Ultrasonic Mode Control
Package Type WQFN-3x3-16

Features

  • PWM Controller
      ► Wide Input Voltage Range : 4.5V to 26V
      ► Adjustable Output Voltage Range : 0. 75V to 3.3V
      ► Resistor Programmable Current Limit
      ► Quick Load Step Response within 100ns
      ► 1% VOUT Accuracy Over Line and Load
      ► Resistor Programmable Frequency
      ► Over/Under Voltage Protection
      ► Linear Current Limit Soft-Start
      ► Drives Large Synchronous Rectifier FETs
      ► Power Good Indicator

  • LDO Regulator
      ► Output Current Up to 3A
      ► 1% Accuracy Over Line and Load
      ► Adjustable Output Voltage Down to 0.75V
      ► Independent Enable and Power Good Indicator

  • RoHS Compliant and 100% Halogen Free

Datasheet

Datasheet