loading

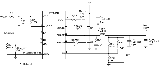
The RT8237H PWM controller provides high efficiency, excellent transient response, and high DC output accuracy needed for stepping down high voltage batteries to generate low voltage CPU core, I/O, and chipset RAM supplies in notebook computers.

The constant on-time PWM control scheme handles wide input/output voltage ratios with ease and provides 100ns "instant-on" response to load transients while maintaining a relatively constant switching frequency.

The RT8237H achieves high efficiency at a reduced cost by eliminating the current sense resistor found in traditional current mode PWMs. Efficiency is further enhanced by its ability to drive very large synchronous rectifier MOSFETs and enter diode emulation mode at light load condition. The Buck conversion allows this device to directly step down high voltage batteries at the highest possible efficiency. The pre-set frequency selections minimize design effort required for new designs. The RT8237H is intended for CPU core, chipset, DRAM, or other low voltage supplies as low as 0.7V. The RT8237H is available in the WDFN-10L 3x3 package.

Applications

  • Notebook Computers
  • CPU Core Supply
  • Chipset/RAM Supply as Low as 0.7V
  • Generic DC-DC Power Regulator
Key Spec.
RT8237H
Status Active
Vs (typ) (V) 5
Vin (min) (V) 4.5
Vin (max) (V) 26
Vout (min) (V) 0.7
Vout (max) (V) 3.3
Output Adj. Method Resistor
Accuracy (+/- %) 1
Freq (typ) (kHz) 340
Freq (min) (kHz) 290
Freq (max) (kHz) 430
Iq (typ) (mA) 0.5
Ext Sync No
Features ACOT Control;Adjustable Current Limit;Adjustable Frequency;Built-in Bootstrap Switch;COT Control;Cycle-by-Cycle Current Limit;Diode Emulation Mode;Enable Input;Fast Transient Response;OCP;OVP;PSM;Power Good;Selectable (PSM or PWM);UVP
Package Type WDFN3x3-10
Outline Dimension, Footprint, Drawing Download
Features
  • Wide Input Voltage Range : 4.5V to 26V
  • Output Voltage Range : 0.7V to 3.3V
  • Built-In 0.5% 0.7V Reference Voltage
  • Quick Load-Step Response within 100ns
  • 4700ppm/°C Current Source for Current Limit RDS(ON)
  • Adjustable Current Limit with Low-Side MOSFET
  • 4 Selectable Frequency Setting
  • Soft-Start Control
  • Drives Large Synchronous-Rectifier FETs
  • Integrated Boot Switch
  • Built-In OVP/OCP/UVP
  • Thermal Shutdown
  • Power Good Indicator
  • RoHS Compliant and Halogen Free
Datasheet
TitleVersionLast UpdateDownload
RT8237H: High Efficiency Single Synchronous Buck PWM ControllerInitial Release2018/10/03
Technical Documents
TitleItem TypeLast UpdateDownload
Richtek Product Selection Guide [Jan., 2026] Selection Guide2026/01/12
TOP