RT8238B

單相同步降壓型 DC/DC PWM 控制器

RT8238B
New

RT8238B是用於筆記型電腦中將電池高電壓轉換為低壓 CPU 內核、I/O 、晶片組和記憶體所使用的電源的 PWM 控制器,其轉化效率高,輸出電壓精度高,具有卓越的瞬態回應特性。
它所採用的固定導通時間 PWM 控制架構賦予其在維持相對固定的工作頻率情況下在寬闊的輸入/輸出電壓比下自由運作的能力,並且能在負載發生瞬態變化時具有 100ns 的即時回應能力。
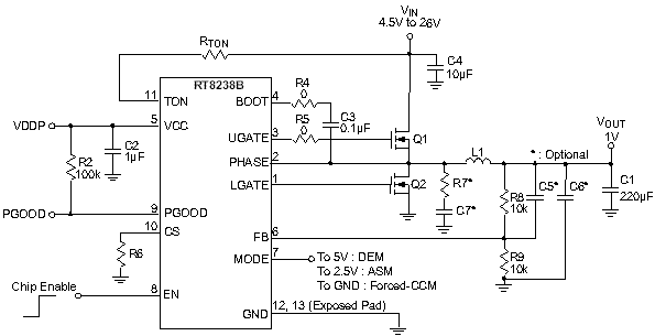
RT8238B拋棄了傳統電流模式 PWM 控制器中使用電阻進行電流檢測的方式,降低了成本,提高了效率。由於具備驅動大功率同步整流 MOSFET 的能力,其效率也得到了改善,並在輕載時進入Diode Emulation Mode (DEM)。Audio Skipping Mode (ASM) 設定將切換頻率維持在25kHz之上,可於音頻應用上消除干擾。其 Buck 架構容許將很高的電池電壓直接轉換為系統需要的電壓也對效率提升做出了貢獻。RT8238B可為 CPU 內核、晶片組、DRAM 和其它低壓系統提供低達 0.5V 的電源,並提供WQFN-12L 2x2封裝。

應用

  • 筆記型電腦
  • 內核CPU電源
  • 晶片組/RAM 供應電源0.5V
  • 通用DC/DC電源調節器

主要規格

RT8238B
Status Active
Vs (typ) (V) 5
Vin (min) (V) 4.5
Vin (max) (V) 26
Vout (min) (V) 0.5
Vout (max) (V) 3.3
Output Adj. Method Resistor
Accuracy (+/- %) 1
Freq (typ) (kHz) 300
Freq (min) (kHz) 200
Freq (max) (kHz) 500
Iq (typ) (mA) 0.5
Ext Sync No
Features Adjustable Current Limit;Adjustable Frequency;Built-in Bootstrap Switch;COT Control;Cycle-by-Cycle Current Limit;Diode Emulation Mode;Enable Input;OVP;Power Good;SCP;Selectable (PSM or PWM);UVP;Ultrasonic Mode Control
Package Type WQFN2x2-12

關鍵特性

  • 內置1% 0.5V參考電壓

  • 輸出電壓可調:0.5V至3.3V

  • 100ns快速負載步階響應

  • 4700ppm/°C可調 電流限制閾值,藉由下橋 RDS(ON)檢測技術進行設定

  • 電池輸入電壓範圍:4.5V至26V

  • 電阻可程式設計工作頻率

  • 內部斜坡電流限制軟啟動控制

  • 具備驅動大功率同步整流器的能力

  • 整合的自舉開關

  • 過壓/欠壓保護

  • 過溫保護

  • 電源良好信號指示

  • 符合RoHS規範與無鹵特性