loading

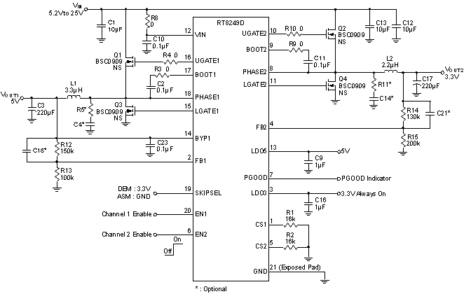
The RT8249D is a dual-channel step-down, controller generating supply voltages for battery-powered systems. It includes two Pulse-Width Modulation (PWM) controllers adjustable from 2V to 5.5V, and two fixed 5V/3.3V linear regulators. Each linear regulator provides up to 100mA output current and 3.3V linear regulator provides 1% accuracy under 35mA. The RT8249D provides a mode selection pin, SKIPSEL, to select Diode-Emulation Mode (DEM) or Audio Skipping Mode (ASM). Other features include on-board power-up sequencing, a power-good output, internal soft-start, and soft-discharge output that prevents negative voltage during shutdown.

A constant current ripple PWM control scheme operates without sense resistors and provides 100ns response to load transient. For maximizing power efficiency, the RT8249D automatically switches to the diode-emulation mode in light load applications. The RT8249D is available in the WQFN-20L 3x3 package.

Applications

  • Notebook and Sub-Notebook Computers
  • System Power Supplies
  • 3-Cell and 4-Cell Li+ Battery-Powered Devices
Key Spec.
RT8249D
Status Active
Vin (min) (V) 5
Vin (max) (V) 25
Vout (min) (V) 2
Vout (max) (V) 5.5
Output Adj. Method Resistor
Accuracy (+/- %) 1
Freq (typ) (kHz) 500;600
Iq (typ) (mA) 0.12
Ext Sync No
Features Adjustable Current Limit;Built-in Bootstrap Switch;COT Control;Cycle-by-Cycle Current Limit;Diode Emulation Mode;Enable Input;Fast Transient Response;OCP;OVP;PSM;Power Good;Selectable (PSM or PWM);UVP;Ultrasonic Mode Control
Package Type WQFN3x3-20
Outline Dimension, Footprint, Drawing Download
Features
  • Support Connected Standby Mode for Ultrabook
  • CCRCOT Control with 100ns Load Step Response
  • PWM Maximum Duty Ratio > 98%
  • 5V to 25V Input Voltage Range
  • Dual Adjustable Output :
    ► CH1 : 2V to 5.5V
    ► CH2 : 2V to 4V
  • 5V/3.3V LDOs with 100mA Output Current
  • 1% Accuracy on 3.3V LDO Output
  • Oscillator Driving Output for Charge Pump Application
  • Internal Frequency Setting
    ► 500kHz/600kHz (CH1/CH2)
  • Internal Soft-Start and Soft-Discharge
  • 4700ppm/°C RDS(ON) Current Sensing
  • Independent Switcher Enable Control
  • Built in OVP/UVP/OCP/OTP
  • Non-latch UVLO
  • Power Good Indicator
  • 20-Lead WQFN Package
  • RoHS Compliant and Halogen Free
TOP