This website stores cookies on your computer. These cookies are used to collect information about how you interact with our website and allow us to remember you. We use this information in order to improve and customize your browsing experience and for analytics and metrics about our visitors both on this website and other media. To find out more about the cookies we use, see our Cookie Statement. If you decline, your information won’t be tracked when you visit this website. A single cookie will be used in your browser to remember your preference not to be tracked. Find out more here.
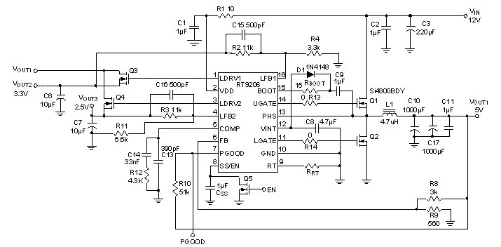
The RT9206 is a low cost, combo power controller, which integrates a synchronous step-down voltage-mode PWM and two HV linear controllers. Directly drive external N-MOSFET makes it easy to implement a high efficiency and cost attractive power solution. Voltage mode control loop and constant operation frequency with external compensation network provide better stability in wide operation range. Adjustable operation frequency up to 600kHz can minimize the inductor size and PCB space. It is particularly suitable in wide input voltage range (from 4.75V to 28V) and multi-output applications.Linear controller features flexible linear power design. Delivered power can be simply decided by external N-MOSFET selection. Output voltage level is chosen via external resistor divider. The 0.8V internal reference can satisfy most of the applications. Under voltage lockout provide cost effective protection of output.RT9206 provides complete safety protection function: soft start, over current protection, over voltage and under voltage protection. Set current limit by choosing different MOSFET. Synchronous Buck control mode provides excellent over voltage protection by turning on low side MOSFET to prevent any damage of end device from abnormal voltage stress as over voltage condition occurs.
Wide Input Range (4.75V to 28V)
0.8V Internal Reference
High Efficiency Synchronous Buck Topology
Integrate two HV Linear Controllers
Low cost N-MOSFET Design
Duty Cycle from 0% to 90%.
Adjustable switching frequency from 200kHz to 600kHz, Default 200kHz
Sense OCP by low Side MOSFET RDS(ON)
Power Good Signal Output
RoHS Compliant and 100% Lead (Pb)-Free
Subscribe to receive the latest product news. (Login required)
.
Please check your email box and click validation url.