RT9232B

Programmable Frequency Synchronous Buck PWM Controller

RT9232B
New

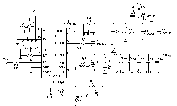
The RT9232B is a single-phase synchronous buck PWM DC/DC converter controller designed to drive two N-MOSFETs. It provides a highly accurate, programmable output voltage precisely regulated to low voltage requirement with an internal 0.8V ± 1% reference. The RT9232B uses an external compensated, single feedback loop voltage mode PWM control for fast transient response. An oscillator with Programmable frequency (50kHz to 800kHz) reduces the external inductor and capacitor component size for saving PCB board area.

The RT9232B provides fast transient response to satisfy high current output applications (up to 25A) while minimizing external components. It is suitable for high-performance graphic processors, DDR and VTT power.

The RT9232B integrates complete protect functions such as Soft Start, Output Enable, UVLO(under-voltage lockout) and OCP into a small 14-pin package.

Applications

  • System (Graphic, MB) with 12V Power.
  • Graphic Cards (AGP 8X, 4X, PCI Express*16) :
    ►High-Current for High-Performance Graphic Processors
    (GPU, VPU)
    ►Middle Current for High-Performance Graphic Memory
    Power (DDR, DDR II)
    ►Low Current with Sink Capacity for High-Performance
    Graphic Memory Power (DDR/VTT)
  •   3.3V to 12V Input DC/DC Regulators
  •   Low Voltage Distributed Power Supplies

Key Spec.

RT9232B
Status EOL
Vs (typ) (V) 12
Vin (min) (V) 3.3
Vin (max) (V) 12
Vout (min) (V) 0.8
Vout (max) (V) 5
Output Adj. Method Resistor
Accuracy (+/- %) 1
Freq (typ) (kHz) 200
Freq (min) (kHz) 50
Freq (max) (kHz) 800
Iq (typ) (mA) 3
Ext Sync No
Features Adjustable Frequency;Adjustable Soft-Start;Enable Input;OCP;SCP;UVP;Voltage Mode Control
Package Type SOP-14

Features

  • Single IC Supply Voltage : 12V

  • Single phase DC/DC Buck Converter with
    ►High Output Current (up to 25A)
    ►Low Output Voltage (down to 0.8V)
    ►High Input Voltage (up to 12V)

  • Operate from 12V, 5V or 3.3V Input

  • 0.8V ± 1% Internal Reference

  • Adaptive Non-Overlapping Gate Drivers

  • Integrated High-Current, HV Gate Drivers

  • External Programmable Soft Start

  • External Programmable Frequency
    (Range : 50kHz to 800kHz, 200kHz Free Run)

  • Provide Over Current Protection by Sensing MOSFET RDS(ON)

  • On/Off Control by Enable Pin

  • Drives Two N-MOSFET

  • Full 0 to 100% Duty Cycle

  • Fast Transient Response

  • Voltage Mode PWM Control with External Feedback Loop Compensation

  • RoHS Compliant and 100% Lead (Pb)-Free

RT9232BGS
Package Type:SOP-14