RT9259

12V 同步降压型 DC/DC PWM 控制器 + 线性控制器

RT9259
New

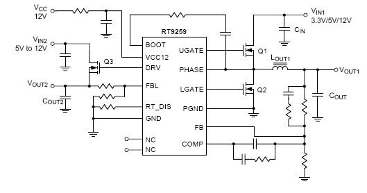
RT9259为设计传输高质量电源的降压型双通道DC/DC控制器,所需供电电源为12V,其中包括了一组同步降压型控制器与一组LDO控制器。同步降压型控制器整合了MOSFET驱动器,并支持12V+12V自举电压以因应高效率的电能转换,自举电路中的二极管已内建整合至RT9259内,减少外部所需的元件数。LDO控制器驱动一个外部设置的N-MOSFET以供应低供率的电源需求。其他特色包括可调整的操作频率、内建缓启动机制、低电压保护、过电流保护与关机保护功能,提供用户一个轻巧、高效率、完善保护以及低价位的解决方案。RT9259并支持VQFN-16L 4x4、SOP14 与 SSOP-16 的封装设计。

应用

  • Graphic Card GPU, Memory Core Power
  • Graphic Card Interface Power
  • Motherboard, Desktop and Servers Chipset and Memory Core Power
  • IA Equipments
  • Telecomm Equipments
  • High Power DC-DC Regulators

主要规格

RT9259
Status EOL
Vs (typ) (V) 12
Vin (min) (V) 3.3
Vin (max) (V) 12
Vout (min) (V) 0.8
Vout (max) (V) 5
Output Adj. Method Resistor
Accuracy (+/- %) 1
Freq (typ) (kHz) 300
Freq (min) (kHz) 150
Freq (max) (kHz) 1000
Iq (typ) (mA) 3
Ext Sync No
Features Adjustable Frequency;Built-in Bootstrap Switch;Force PWM;OCP;SCP;UVP;Voltage Mode Control
Package Type SOP-14

关键特性

  • 12V供应电源

  • 支持双通道电源转换  ♦ 一组同步整流的降压型PWM控制器  ♦ 一组线性控制器

  • 两组控制器均驱动低价位的N-MOSFETs

  • 可调频率150kHz 至 1MHz 以及默认230kHz操作频率

  • 只需少量的外部元件设计

  • 输出电压调节率  ♦ PWM 控制器: ±1% 精准度  ♦ LDO 控制器: ±2% 精准度

  • 两组内部参考电压VREF 0.8V

  • 可调整设计的外部补偿

  • 线性控制器驱动N-MOSFET

  • 完整可调设计的输出

  • 两组输出均设有低电压保护机制

  • MOSFET上的过电流针测机制,不需外加电流感测电阻

  • 符合RoHS规范与100%的引脚无铅特性