This website stores cookies on your computer. These cookies are used to collect information about how you interact with our website and allow us to remember you. We use this information in order to improve and customize your browsing experience and for analytics and metrics about our visitors both on this website and other media. To find out more about the cookies we use, see our Cookie Statement. If you decline, your information won’t be tracked when you visit this website. A single cookie will be used in your browser to remember your preference not to be tracked. Find out more here.
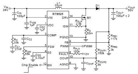
The RT8525 is a wide input operating voltage range step up controller. High voltage output and large output current are feasible by using an external N-MOSFET. The RT8525 input operating range is from 4.5V to 29V. The RT8525 is an optimized design for wide output voltage range applications. The output voltage of the RT8525 can be adjusted by the FB pin. The PWMI pin can be used as a digital input, allowing WLED brightness control with a logic-level PWM signal.
VIN Range : 4.5V to 29V
Programmable Soft-Start Time
Programmable Boost SW Frequency from 50kHz to 600kHz
Output Over Voltage Protection
Output Under Voltage Protection
14-Lead SOP Package
RoHS Compliant and Halogen Free
Subscribe to receive the latest product news. (Login required)
.
Please check your email box and click validation url.