This website stores cookies on your computer. These cookies are used to collect information about how you interact with our website and allow us to remember you. We use this information in order to improve and customize your browsing experience and for analytics and metrics about our visitors both on this website and other media. To find out more about the cookies we use, see our Cookie Statement. If you decline, your information won’t be tracked when you visit this website. A single cookie will be used in your browser to remember your preference not to be tracked. Find out more here.
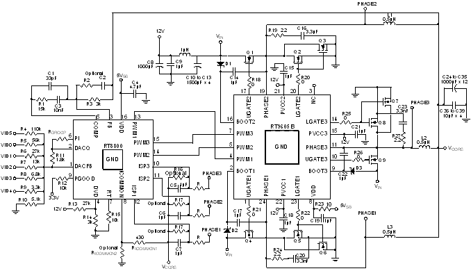
RT9605B 為高頻、三通道同步降壓 MOSFET 驅動器,特別設計於驅動六個 N-MOSFET 的應用。此產品可和立錡應用于高密度電源的多相 PWM 降壓控制器家族搭配。RT9605B 的輸出驅動器可以有效的操作在 300kHz 頻率。操作在高頻時,必須非常注意散熱問題。RT9605B 的每一個驅動器能在 30/40ns 上升/下降時間內驅動 3nF 負載。此 IC 於上橋僅用了一個外部電容和一個二極體,這減少了電路的複雜性,並可使用效能更好、性價比高的 N-MOSFET。所有的驅動器都具有適性擊穿保護。RT9605B 會在剛啟動時且多相 PWM 控制器控制前,偵測故障狀況。因此,輸入會被鎖定在關閉狀態。RT9605B 提供 WQFN-24L 4x4 封裝。
可驅動 3 相 PWM 降壓控制的 6 個 N-MOSFET
適性擊穿 (Adaptive Shoot-through) 保護
支援高操作頻率
快速輸出上升/下降時間
傳播延遲 40ns
用來關閉輸出的三態 PWM 輸入
Upper MOSFET Direct Short Protection
Small 24-Lead VQFN Package
符合 RoHS 標準及 100% 不含鉛
訂閱接收最新產品訊息 (請先登入)
.
Please check your email box and click validation url.