RT9618/RT9618A

同步 Buck MOSFET 驅動器

RT9618/RT9618A
New

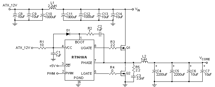
RT9618/A 是高頻、雙 MOSFET 驅動器,設計用於在同步 Buck 轉換器拓撲中完成兩隻功率 MOSFET 的驅動,當它與立錡科技的任意一款多相式 Buck PWM 控制器結合在一起時,即可完成為先進的微處理器提供內核電源的任務。RT9618/A 使用 12V 電壓在同步整流橋中完成上下橋的門極驅動,這樣的驅動電壓提供優化的應用特性,尤其是可在開關損耗和導通損耗上取得很好的平衡。RT9618A 具有較長的 UGATE/LGATE 空滯時間,容許其驅動柵極 RC 值較大的 MOSFET,避免發生上下橋貫通現象。RT9618 的目標則是驅動柵極 RC 值較小的 MOSFET,以期獲得比較好的轉換效率。RT9618/A 的輸出驅動器可以高達 500kHz 的頻率高效地驅動功率 MOSFET。當切換頻率高於 500kHz 時,封裝的熱耗散能力就必須被納入考慮範疇。RT9618/A 具備以 30ns 的上升時間驅動 3nF 負載的能力。它的上橋驅動靴帶式電路由一隻外部電容和內置的二極體構成,降低了使用上的複雜性,容許使用性能較高、成本較低的 N-MOSFET。自我調整的上下橋貫通保護設計也被集成在其中,這可避免兩隻 MOSFET 同時進入導通狀態。

應用

  • 臺式電腦主機板 CPU 內核電源
  • 高頻、小型 DC/DC 轉換器
  • 大電流、低電壓 DC/DC 轉換器

主要規格

RT9618 RT9618A
Status NRND NRND
Recommended Alternative  RT9624B RT9624B
Number of Channels 1 1
Vcc (typ) (V) 12 12
UGATE Rise Time (typ) (ns) 27 27
UGATE Fall Time (typ) (ns) 32 32
LGATE Rise Time (typ) (ns) 35 35
LGATE Fall Time (typ) (ns) 27 27
UGATE Source Resistance (typ) (Ohm) 1.9 1.9
UGATE Sink Resistance (typ) (Ohm) 1.4 1.4
LGATE Source Resistance (typ) (Ohm) 1.9 1.9
LGATE Sink Resistance (typ) (Ohm) 1.1 1.1
Disable Pin Yes Yes
Built-In Bootstrap Diode Yes Yes
Iq (typ) (mA) 1 1
Features Tri-State Input Tri-State Input
Package Type WDFN3x3-8E;SOP-8 WDFN3x3-8E;SOP-8

關鍵特性

  • 驅動兩隻 MOSFET

  • 自我調整貫通保護

  • 集成自舉二極體

  • 支援高切換頻率

  • 極短輸出上升時間

  • 小型 SOP-8 和8引腳 WDFN 封裝

  • 三態輸入時橋路關閉

  • 供電端欠壓保護

  • 上橋直通短路保護

  • 符合 RoHS 規範,完全無鉛