RT9619/RT9619A

Synchronous-Rectified Buck MOSFET Drivers

RT9619/RT9619A
New

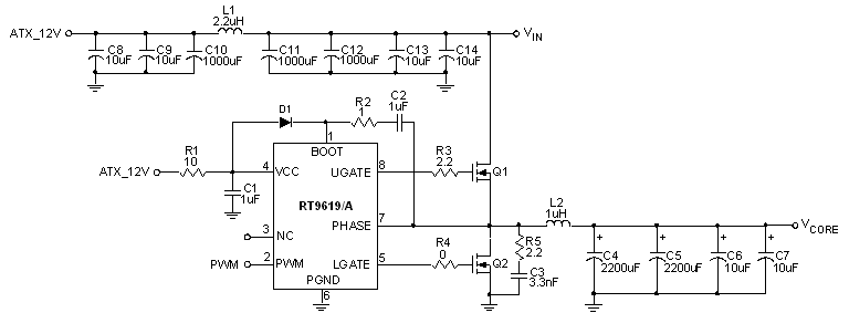
The RT9619/A is a high frequency, dual MOSFET driver specifically designed to drive two power N-Channel MOSFETs in a synchronous-rectified buck converter topology. This driver combined with Richtek's series of Multi-Phase Buck PWM controller form a complete core-voltage regulator solution for advanced micro-processors.
The RT9619/A drives both the lower/upper gate in a synchronous-rectifier bridge with 12V. This drive-voltage flexibility provides the advantage of optimizing applications involving trade-offs between switching losses and conduction losses.
RT9619A has longer UGATE/LGATE deadtime which can drive the MOSFETs with large gate RC value, avoiding the shoot-through phenomenon. RT9619 is targeted to drive low gate RC MOSFETs and performs better efficiency.
The output drivers in the RT9619/A can efficiently switch power MOSFETs at frequency up to 500kHz. Switching frequency above 500kHz has to take into account the thermal dissipation of SOP-8 package. RT9619/A is capable to drive a 3nF load with a 30ns rise time. RT9619/A implements bootstrapping on the upper gate with an external capacitor and an embedded diode. This reduces implementation complexity and allows the use of higher performance, cost effective N-Channel MOSFETs. Adaptive shoot-through protection is integrated to prevent both MOSFETs from conducting simultaneously.

Applications

  • Core Voltage Supplies for Desktop, Motherboard CPU
  • High Frequency Low Profile DC-DC Converters
  • High Current Low Voltage DC-DC Converters

Key Spec.

RT9619 RT9619A
Status EOL NRND
Recommended Alternative  RT9624B RT9624B
Number of Channels 1 1
Vcc (typ) (V) 12 12
UGATE Rise Time (typ) (ns) 27 27
UGATE Fall Time (typ) (ns) 32 32
LGATE Rise Time (typ) (ns) 35 35
LGATE Fall Time (typ) (ns) 27 27
UGATE Source Resistance (typ) (Ohm) 1.9 1.9
UGATE Sink Resistance (typ) (Ohm) 1.4 1.4
LGATE Source Resistance (typ) (Ohm) 1.9 1.9
LGATE Sink Resistance (typ) (Ohm) 1.1 1.1
Disable Pin No No
Built-In Bootstrap Diode Yes Yes
Iq (typ) (mA) 1 1
Features Tri-State Input Tri-State Input
Package Type SOP-8 SOP-8

Features

  • Drives Two N-Channel MOSFETs

  • Adaptive Shoot-Through Protection

  • Embedded Boot Strapped Diode

  • Supports High Switching Frequency

  • Fast Output Rise Time

  • Small SOP-8 Package

  • Tri-State Input for Bridge Shutdown

  • Supply Under Voltage Protection

  • RoHS Compliant and 100% Lead (Pb)-Free