RT9624D

Single-Phase Synchronous Rectified Buck MOSFET Driver

RT9624D

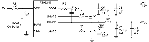
The RT9624D is a high-frequency, synchronous rectified, single-phase MOSFET driver designed for both standard MOSFET driving applications and high-performance CPU VR solutions.The RT9624D can be supplied from 4.5V to 13.2V and supports power stage VIN voltages from 5V to 24V. An internal power switch is integrated to replace external bootstrap diode.Capable of efficiently supporting switching frequencies up to 500kHz, the RT9624D features both UGATE and LGATE driving circuits, making it ideal for synchronous rectified DC-DC converter applications. The device incorporates a robust shoot-through protection mechanism to prevent simultaneous conduction of the high-side and low-side MOSFETs. Additionally, the RT9624D offers a tri-state PWM input with a shutdown function, allowing the driver to force both UGATE and LGATE outputs low for system protection.The RT9624D is available in a compact WDFN-8SL 2x2 package. The recommended junction temperature range is -40°C to 125°C, and the ambient temperature range is -40°C to 85°C.

應用

  • Core Voltage Supplies for Desktop, Motherboard CPUs
  • High-Frequency, Low-Profile DC-DC Converters
  • High-Current, Low-Voltage DC-DC Converters
  • Core Voltage Supplies for GFX Cards

主要規格

RT9624D
Status Active
Number of Channels 1
Vcc (typ) (V) 12
UGATE Rise Time (typ) (ns) 25
UGATE Fall Time (typ) (ns) 12
LGATE Rise Time (typ) (ns) 24
LGATE Fall Time (typ) (ns) 10
UGATE Source Resistance (typ) (Ohm) 1.7
UGATE Sink Resistance (typ) (Ohm) 1.4
LGATE Source Resistance (typ) (Ohm) 1.6
LGATE Sink Resistance (typ) (Ohm) 1.1
Disable Pin No
Built-In Bootstrap Diode Yes
Iq (typ) (mA) 0.12
Features Built-in Bootstrap Switch;Tri-State Input
Package Type WDFN2x2-8S

關鍵特性

  • Drive Two N-MOSFETs

  • Shoot-Through Protection

  • Embedded Bootstrap Switch

  • Support High Switching Frequency

  • Fast Output Rising Time

  • Tri-State PWM Input for Output Shutdown

  • Compact 8-Lead WDFN Package