loading
Richtek

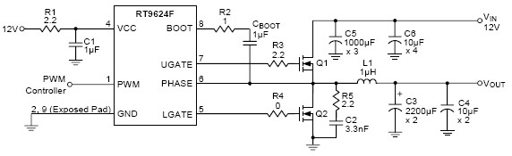
The RT9624F is a high frequency, synchronous rectified, single phase MOSFET driver designed for normal MOSFET driving applications and high performance CPU VR driving capabilities.

The RT9624F can be supplied from 4.5V to 13.2V. The applicable power stage VIN range is from 5V to 24V. The IC also builds in an internal power switch to replace external bootstrap diode.

The RT9624F can support switching frequency efficiently up to 500kHz. The IC has both UGATE and LGATE driving circuits for synchronous rectified DC/DC converter applications. The shoot through protection mechanism is designed to prevent shoot through between high-side and low-side power MOSFETs. The RT9624F has tri-state PWM input with shutdown function, which can force driver to output low UGATE and LGATE signals.

The RT9624F is available in a small footprint WDFN-8L 3x3 package.

应用

  • Core Voltage Supplies for Desktop, Motherboard CPU
  • High Frequency Low Profile DC/DC Converters
  • High Current Low Voltage DC/DC Converters
  • Core Voltage Supplies for GFX Card
主要规格
RT9624F
Status Active
Number of Channels 1
Vcc (typ) (V) 12
UGATE Rise Time (typ) (ns) 25
UGATE Fall Time (typ) (ns) 12
LGATE Rise Time (typ) (ns) 24
LGATE Fall Time (typ) (ns) 10
UGATE Source Resistance (typ) (Ohm) 1.7
UGATE Sink Resistance (typ) (Ohm) 1.4
LGATE Source Resistance (typ) (Ohm) 1.6
LGATE Sink Resistance (typ) (Ohm) 1.1
Disable Pin No
Built-In Bootstrap Diode Yes
Iq (typ) (mA) 0.12
Features Built-in Bootstrap Switch;Tri-State Input
Package Type WDFN3x3-8
Outline Dimension, Footprint, Drawing Download
关键特性
  • Drive Two N-MOSFETs
  • Shoot Through Protection
  • Embedded Bootstrap Diode
  • Support High Switching Frequency
  • Fast Output Rising Time
  • Tri-State PWM Input for Output Shutdown
  • 8-Lead WDFN Package
  • RoHS Compliant and Halogen Free
Technical Documents
TitleItem TypeLast UpdateDownload
立锜全系列产品选择指南 [Jan., 2026] Selection Guide2026/01/12
Part NumberPackage TypePackage Qty.DistributorStockBuy From Authorized Distributor
RT9624FGQWWDFN3x3-81,500 Digikey 0 Lead-Time: 14 weeks
1,468 Buy
TOP