RT9625A

Dual-Channel Synchronous Rectified MOSFET Driver

RT9625A
New

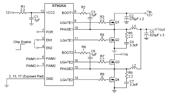
The RT9625A is a high frequency, synchronous rectified, two phase MOSFET driver designed for normal MOSFET driving applications and high performance CPU VR driving capabilities.
The RT9625A can be supplied from 4.5V to 13.2V. The applicable power stage VIN range is from 5V to 23V. The RT9625A also builds in internal power switches to replace external bootstrap diodes.
The RT9625A can support switching frequency efficiently up to 500kHz. The RT9625A has the UGATE and LGATE driving circuits for synchronous rectified DC/DC converter applications. The shoot through protection mechanism is designed to prevent shoot through between high side and low side power MOSFETs. The RT9625A has tri-state PWM input with shutdown and EN shutdown functions, which can force driver to output low UGATE and LGATE signals.
The RT9625 comes in a small footprint with WQFN-16L 4x4 package.

Applications

  • Core Voltage Supplies for Desktop, Motherboard CPU
  • High Frequency Low Profile DC/DC Converters
  • High Current Low Voltage DC/DC Converters
  • Core Voltage Supplies for GFX Card

Key Spec.

RT9625A
Status EOL
Number of Channels 2
Vcc (typ) (V) 12
UGATE Rise Time (typ) (ns) 25
UGATE Fall Time (typ) (ns) 12
LGATE Rise Time (typ) (ns) 24
LGATE Fall Time (typ) (ns) 10
UGATE Source Resistance (typ) (Ohm) 1.7
UGATE Sink Resistance (typ) (Ohm) 1.4
LGATE Source Resistance (typ) (Ohm) 1.6
LGATE Sink Resistance (typ) (Ohm) 1.1
Disable Pin Yes
Built-In Bootstrap Diode Yes
Iq (typ) (mA) 0.18
Features Built-in Bootstrap Switch;Enable Input;Tri-State Input
Package Type WQFN4x4-16

Features

  • Drive Four N-MOSFETs for Two-Phase PWM Control

  • Shoot Through Protection

  • Embedded Bootstrap Diode

  • Support High Switching Frequency

  • Fast Output Rising Time

  • Tri-State PWM Input for Output Shutdown

  • Enable Control

  • Small 16-Lead WQFN Package

  • RoHS Compliant and Halogen Free