RT9625B

2通道同步降壓型 DC/DC 轉換器 MOSFET 驅動器

RT9625B
New

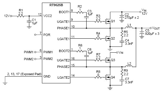
RT9625B 是專為一般 MOSFET 驅動應用和高性能 CPU VR 驅動能力設計的高頻、同步整流的兩相 MOSFET 驅動器。RT9625B 可提供 4.5V 到 13.2V 的VCC 。適用的功率級VIN範圍為 5V 至 23V 。RT9625A 內置一個內部電源開關來代替外部靴帶式二極體。RT9625B 開關頻率最高可達 500kHz ,且同時具有 UGATE 和 LGATE 的驅動電路,能支援同步整流 DC/DC 轉換器的應用。擊穿保護 (Shoot Through Protection) 是用來防止上下橋間功率開關的擊穿現象。RT9625B 具有三態 PWM 輸入、關機和 EN 輸入關機功能,可以強制驅動器輸出低的 UGATE 和 LGATE 信號。The RT9625 提供 WQFN-16L 4x4 小封裝。

應用

  • 主機板/桌上型電腦微處理器核心電源
  • 高頻 DC-DC 轉換器
  • 大電流、低電壓 DC-DC 轉換器
  • GFX 卡核心電源供應

主要規格

RT9625B
Status EOL
Number of Channels 2
Vcc (typ) (V) 12
UGATE Rise Time (typ) (ns) 25
UGATE Fall Time (typ) (ns) 12
LGATE Rise Time (typ) (ns) 24
LGATE Fall Time (typ) (ns) 10
UGATE Source Resistance (typ) (Ohm) 1.7
UGATE Sink Resistance (typ) (Ohm) 1.4
LGATE Source Resistance (typ) (Ohm) 1.6
LGATE Sink Resistance (typ) (Ohm) 1.1
Disable Pin No
Built-In Bootstrap Diode Yes
Iq (typ) (mA) 0.18
Features Built-in Bootstrap Switch;Tri-State Input
Package Type WQFN4x4-16

關鍵特性

  • 可驅動 2 相 PWM 控制的 4 個 N-MOSFET

  • 擊穿保護

  • 內嵌靴帶式二極體

  • 支援高操作頻率

  • 快速輸出上升時間

  • Tri-State PWM Input for Output Shutdown

  • 啟用控制 (Enable)

  • 16-Lead WQFN 封裝

  • 符合 RoHS 標準及不含鹵素

  • 主機板/桌上型電腦微處理器核心電源

  • 高頻 DC-DC 轉換器

  • 大電流、低電壓 DC-DC 轉換器

  • GFX 卡核心電源供應