RT9627A

High Voltage Synchronous Rectified Dual-Channel Buck MOSFET Driver for Notebook Computer

RT9627A
New

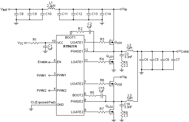
The RT9627A is a high frequency, dual-channel driver specifically designed to drive two power N-MOSFETs in each channel of a synchronous-rectified Buck converter topology. It is especially suited for mobile computing applications that require high efficiency and excellent thermal performance. This driver, combined with Richtek's series of multi-phase Buck PWM controllers, provides a complete core voltage regulator solution for advanced microprocessors. The drivers are capable of driving a 3nF load with fast rising/falling time and fast propagation delay. This device implements bootstrapping on the upper gates with only a single external capacitor. This reduces implementation complexity and allows the use of higher performance, cost effective, N-MOSFETs. Adaptive shoot through protection is integrated to prevent both MOSFETs from conducting simultaneously.

Applications

  • Core Voltage Supplies for Intel® / AMD® Mobile Microprocessors
  • High Frequency Low Profile DC/DC Converters
  • High Current Low Output Voltage DC/DC Converters
  • High Input Voltage DC/DC Converters

Key Spec.

RT9627A
Status Active
Number of Channels 2
Vcc (typ) (V) 5
UGATE Rise Time (typ) (ns) 8
UGATE Fall Time (typ) (ns) 8
LGATE Rise Time (typ) (ns) 8
LGATE Fall Time (typ) (ns) 4
UGATE Source Resistance (typ) (Ohm) 1
UGATE Sink Resistance (typ) (Ohm) 1
LGATE Source Resistance (typ) (Ohm) 1
LGATE Sink Resistance (typ) (Ohm) 0.5
Disable Pin Yes
Built-In Bootstrap Diode Yes
Iq (typ) (mA) 0.12
Features Tri-State Input
Package Type WDFN3x3-12

Features

  • Dual-Channel Driver

  • Each Channel Drives Two N-MOSFETs

  • Adaptive Shoot-Through Protection

  • 0.5Ω On-Resistance, 4A Sink Current Capability

  • Supports High Switching Frequency

  • Tri-State PWM Input for Power Stage Shutdown

  • Output Disable Function

  • Integrated Boost Switch

  • Low Bias Supply Current

  • VCC POR Feature Integrated

  • RoHS Compliant and Halogen Free