RT9629B

Triple-Channel Synchronous Rectified Buck MOSFET Driver

RT9629B
New

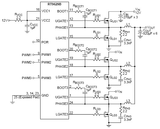
The RT9629B is a high frequency, triple-channel synchronous rectified buck MOSFET driver specifically designed to drive six power N-MOSFETs. The part is promoted to pair with Richtek's multiphase buck PWM controller family for high-density power supply implementation. The output drivers of RT9629B can efficiently switch power MOSFETs at frequency 300kHz typically. Operating in higher frequency should consider the thermal dissipation carefully. The device implements bootstrapping on the upper gate with only an external capacitor and a diode required. This reduces circuit complexity and allows the use of higher performance, cost effective N-MOSFETs. All drivers incorporate adaptive shoot-through protection to prevent upper and lower MOSFETs from conducting simultaneously and shorting the input supply. The RT9629B has also detected the fault condition during initial start-up before the multi-phase PWM controller takes control. As a result, the input supply will latch into the shutdown state. The RT9629B comes in a small footprint package with WQFN-24L 5x5 package.

Applications

  • Core Voltage Supplies for Desktop, Motherboard CPU
  • High Frequency Low Profile DC/DC Converters
  • High Current Low Voltage DC/DC Converters
  • Core Voltage Supplies for GFX Card

Key Spec.

RT9629B
Status Active
Number of Channels 3
Vcc (typ) (V) 12
UGATE Rise Time (typ) (ns) 25
UGATE Fall Time (typ) (ns) 12
LGATE Rise Time (typ) (ns) 24
LGATE Fall Time (typ) (ns) 10
UGATE Source Resistance (typ) (Ohm) 1.7
UGATE Sink Resistance (typ) (Ohm) 1.4
LGATE Source Resistance (typ) (Ohm) 1.6
LGATE Sink Resistance (typ) (Ohm) 1.1
Disable Pin No
Built-In Bootstrap Diode Yes
Iq (typ) (mA) 0.25
Features Built-in Bootstrap Switch;Tri-State Input
Package Type WQFN5x5-24

Features

  • Drive Six N-MOSFETs for 3-Phase Buck PWM Control

  • Shoot Through Protection

  • Embedded Bootstrap Diode

  • Support High Switching Frequency

  • Fast Output Rising Time

  • Tri-State PWM Input for Output Shutdown

  • Small 24-Lead WQFN Package

  • RoHS Compliant and Halogen Free

RT9629BZQW
Package Type:WQFN5x5-24