This website stores cookies on your computer. These cookies are used to collect information about how you interact with our website and allow us to remember you. We use this information in order to improve and customize your browsing experience and for analytics and metrics about our visitors both on this website and other media. To find out more about the cookies we use, see our Cookie Statement. If you decline, your information won’t be tracked when you visit this website. A single cookie will be used in your browser to remember your preference not to be tracked. Find out more here.
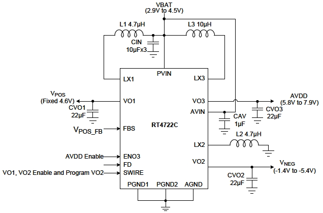
The RT4722C is a triple channels DC-DC converter which is designed to provide the power of AMOLED. It integrates step up DC-DC and an inverting converter to provide the positive and negative output voltage required by AMOLED. For the portable application, board space and efficiency are always major concerns. The high switching frequency of the RT4722C allows the use of low inductance inductor to save the board space. For the negative and AVDD output voltage, both can be programmed by external MCU through single wire (SWIRE pin). The output voltage range of negative output voltage is −1.4V to −5.4V and AVDD voltage is 5.8V to 7.9V. RT4722C has OTP, SCP, UVLO and over-current protections. The RT4722C is available in a WQFN-16L 3x3 package to achieve saving PCB space.
Boost Converter to Supply Positive AVDD Voltage from 5.8V to 7.9V
Boost Converter to Supply AMOLED Positive Voltage 4.6V
Inverter Converter to Supply AMOLED Negative Voltage from −1.4V to −5.4V
Maximum Output Current up to 300mA for AMOLED Positive & Negative Power Supply
Maximum Output Current up to 55mA for AVDD Output Voltage
Typical Peak Efficiency : 90% (40mA to 150mA)
PWM Mode @ 1.5MHz Switching Frequency
High Output Voltage Accuracy
Excellent Line and Load Transient
Excellent Line and Load Regulation
Programmable Negative and AVDD Voltage by SWIRE Pin
Fast Outputs Discharge Function
Low Quiescent Current < 1μA in Shutdown Mode
Internal Soft-Start to limit Inrush Current
Over-Temperature Protection (OTP)
Over-Current Protection (OCP)
Short Circuit Protection (SCP)
Subscribe to receive the latest product news. (Login required)
.
Please check your email box and click validation url.